Bluetooth Questions/New Module to Use?
Thread Starter
Senior Member
iTrader: (7)
Joined: Jul 2007
Posts: 1,047
Total Cats: 1
From: Milpitas, CA
I posted this on the MSefi site, but there is much more traffic here, and we got some electrical gurus here as well, so I thought I might as well see if I can get some answers here too.
I have been shopping around, looking for a bluetooth to serial adapter that could be used. There have been a lot of options, and I have also tried to look into using other wireless transmitters, like using Xbee, which costs much cheaper than most bluetooth adapters I've seen, but ill be sure they are much more trouble to get to work.
Then I came across this.
Bluetooth Serial Adapter
A7 Serial Bluetooth Adapters
It's a bluetooth module, costs less than an IOmega bluetooth adapter, and has the possibility to be installed internally within the MS, like the DLP-TXRX Internal USB / Serial Adapter. There was not much information on the unit itself, so I just contacted them about it and I received a datasheet with all its information.
The Price for one of these bad boys is 49 bucks, not including shipping and the tax, but that shouldn't be too much. An IOmega Serial-Bluetooth adapter costs over 60. If we were to purchase these in bulk (10+ orders) the price drops to 32 dollars!!!!
This is where i got some questions. There are FOUR VERSIONS (3V/5V logic or RS232 versions and Internal or external antenna) and it's not clear to me which one to use (though I'm guessing you're all going to point me at the RS232 ). If I was going to try to install this unit, how would I go about to hooking it up? I read in a thread somewhere that I would need to jumper CTS and RTS located on the backside of the MS3.0 board, and would this be necessary? (apparently, the manual on the megamanual is wrong about the jumpers, as I have read on the MSefi site). I also have the MAX232 chip socketed on my MS as I had contemplated the idea of installing something like this in the past, as I saw the DLP-TXRX Internal USB / Serial Adapter needed two lines on the board to be cut or MAX232 be removed all together. The chip appears to have its own MAX232, but there are other things on that chip I don't understand (BREAK, SWITCH?).
Obviously, the biggest reason for me wanting to do this is the ability to hide the unit and the price, not to mention, there is also an external antenna that can be easily installed on the side of the MS unit.
If I could get some information on this, about using this, it would be a great help. Thanks guys!
I have been shopping around, looking for a bluetooth to serial adapter that could be used. There have been a lot of options, and I have also tried to look into using other wireless transmitters, like using Xbee, which costs much cheaper than most bluetooth adapters I've seen, but ill be sure they are much more trouble to get to work.
Then I came across this.
Bluetooth Serial Adapter
A7 Serial Bluetooth Adapters
It's a bluetooth module, costs less than an IOmega bluetooth adapter, and has the possibility to be installed internally within the MS, like the DLP-TXRX Internal USB / Serial Adapter. There was not much information on the unit itself, so I just contacted them about it and I received a datasheet with all its information.
The Price for one of these bad boys is 49 bucks, not including shipping and the tax, but that shouldn't be too much. An IOmega Serial-Bluetooth adapter costs over 60. If we were to purchase these in bulk (10+ orders) the price drops to 32 dollars!!!!
This is where i got some questions. There are FOUR VERSIONS (3V/5V logic or RS232 versions and Internal or external antenna) and it's not clear to me which one to use (though I'm guessing you're all going to point me at the RS232 ). If I was going to try to install this unit, how would I go about to hooking it up? I read in a thread somewhere that I would need to jumper CTS and RTS located on the backside of the MS3.0 board, and would this be necessary? (apparently, the manual on the megamanual is wrong about the jumpers, as I have read on the MSefi site). I also have the MAX232 chip socketed on my MS as I had contemplated the idea of installing something like this in the past, as I saw the DLP-TXRX Internal USB / Serial Adapter needed two lines on the board to be cut or MAX232 be removed all together. The chip appears to have its own MAX232, but there are other things on that chip I don't understand (BREAK, SWITCH?).
Obviously, the biggest reason for me wanting to do this is the ability to hide the unit and the price, not to mention, there is also an external antenna that can be easily installed on the side of the MS unit.
If I could get some information on this, about using this, it would be a great help. Thanks guys!
Last edited by Marc D; Jul 16, 2009 at 12:31 AM. Reason: PUlled those huge pictures.
Thread Starter
Senior Member
iTrader: (7)
Joined: Jul 2007
Posts: 1,047
Total Cats: 1
From: Milpitas, CA
Just doing a little follow up. I've done more research on the unit and I have a good idea on hooking the unit up.
But now that I've done more research about these units, I've also researched more about Xbee units and 802.11 serial-wifi units that may be possible to hook up for wireless connectivity.
Im leaning towards the Xbee units, but the idea of having a dongle/receiver at the end of my computer was the point I was trying to avoid, but Xbee units effective range based on LoS is approximately 1/2mi+, depending on the module chosen for the project make this option very enticing. Of course, this also translates to higher prices.
When I finally decide what to do, ill keep you guys updated for those who are interested in learning about hooking one of these units up, whether it be 802.11, Xbee, or an internal Bluetooth option.
The idea I'm trying to have here is the ability for datalogging and monitoring of the motor from outside the car, with good range. Apparently there has been people that has effectively used Xbee with good results. The application will be for short or long distances, depending on preference/needs. For example, those who are mainly into autocross rather than track can get away with using lower powered units but get an effective 1/2mi range. For those wanting some serious datalogging capabilities at outrageous ranges, there are Xbee PRO series that run at 900mhz or 868mhz, instead of 2.4ghz, but you get a whopping 25mi working range.
When I do get this all sorted out, I will have a write up and detailed pictures of the install for those who desire, as well as setting up the unit for transmitting and receiving data.
But now that I've done more research about these units, I've also researched more about Xbee units and 802.11 serial-wifi units that may be possible to hook up for wireless connectivity.
Im leaning towards the Xbee units, but the idea of having a dongle/receiver at the end of my computer was the point I was trying to avoid, but Xbee units effective range based on LoS is approximately 1/2mi+, depending on the module chosen for the project make this option very enticing. Of course, this also translates to higher prices.
When I finally decide what to do, ill keep you guys updated for those who are interested in learning about hooking one of these units up, whether it be 802.11, Xbee, or an internal Bluetooth option.
The idea I'm trying to have here is the ability for datalogging and monitoring of the motor from outside the car, with good range. Apparently there has been people that has effectively used Xbee with good results. The application will be for short or long distances, depending on preference/needs. For example, those who are mainly into autocross rather than track can get away with using lower powered units but get an effective 1/2mi range. For those wanting some serious datalogging capabilities at outrageous ranges, there are Xbee PRO series that run at 900mhz or 868mhz, instead of 2.4ghz, but you get a whopping 25mi working range.

When I do get this all sorted out, I will have a write up and detailed pictures of the install for those who desire, as well as setting up the unit for transmitting and receiving data.
Last edited by Marc D; Jul 16, 2009 at 01:25 AM.
I asked this a while back about the bluetooth serial adapters and got a little flack for it, but found out one specific BT/RS232 device works great with Megasquirt. Forgot which one it was, I'll have to search and see if I can find it again.
Liked the idea of not having a serial cable strung across the inside of my car..
Liked the idea of not having a serial cable strung across the inside of my car..
Thread Starter
Senior Member
iTrader: (7)
Joined: Jul 2007
Posts: 1,047
Total Cats: 1
From: Milpitas, CA
I asked this a while back about the bluetooth serial adapters and got a little flack for it, but found out one specific BT/RS232 device works great with Megasquirt. Forgot which one it was, I'll have to search and see if I can find it again.
Liked the idea of not having a serial cable strung across the inside of my car..
Liked the idea of not having a serial cable strung across the inside of my car..
I agree with the serial cable. It's just extra clutter, and some people (NB owners) have to deal with a wire hanging from the back dangling dangerously close to the pedals, not to mention, no room for anything up there.
My MS hangs from the stock ECU like Chad's does, but the serial cable is literally pinched on the back because it wont fit through there.
I would take those range figures for XBee with a grain of salt.
One thing to be aware of with those radios is that they are not as fast as you might expect based on the specs. I don't know off the top of my head what baud rate the MS outputs its log info at, but if it is 115.2kbps then the XBee may have a difficult time keeping up.
One thing to be aware of with those radios is that they are not as fast as you might expect based on the specs. I don't know off the top of my head what baud rate the MS outputs its log info at, but if it is 115.2kbps then the XBee may have a difficult time keeping up.
Thread Starter
Senior Member
iTrader: (7)
Joined: Jul 2007
Posts: 1,047
Total Cats: 1
From: Milpitas, CA
I would take those range figures for XBee with a grain of salt.
One thing to be aware of with those radios is that they are not as fast as you might expect based on the specs. I don't know off the top of my head what baud rate the MS outputs its log info at, but if it is 115.2kbps then the XBee may have a difficult time keeping up.
One thing to be aware of with those radios is that they are not as fast as you might expect based on the specs. I don't know off the top of my head what baud rate the MS outputs its log info at, but if it is 115.2kbps then the XBee may have a difficult time keeping up.
So I went to researching more on the many different bluetooth modules that may be available, and I think we may have a winner.
Digi-Key - 647-1013-1-ND (Free2Move - F2M03GXA-S01)
Free2move - Free2move Global - F2M03GX/GXA
http://www.free2move.net/uploads/dow...-GXA_rev_c.pdf
I looked more into long range, with at least 300m+ working distance. There were only two available bluetooth modules I have found, one by a company called Laird Technologies/EZURiO wireless, and another company called Free2Move.
I looked specifically for gain and power output for range. The EZURiO unit has a Transmitting current of 130mA and a Peak transmitting power at 15+dBm, giving a range of about close to 1km LoS. Costs $45.
The F2M unit has a transmitting current of 250mA, and a Peak transmitting power of 18+dBm, giving a range of 1km with an internal antenna, and 1.5km if used in conjunction with a U.RL antenna. Costs $48.
Both units require a 3.3V input, so a voltage regulator must be used in conjunction with powering the unit. There are two power requirements, one for the board itself (at 3.3V) and another for a power amplifier (3.3V also) for increased range. I'm a little worried on the power drain this might put on the MS unit itself, so I'm not sure on the effects of the power drain for the BT modules.
When I get more definitive answers, I'll keep you guys posted.
I've had a look at this idea as well, so will be very interested in the outcome of your work. I ended up temporarily shelving the idea as I was unsure of supplying power to the bluetooth serial adaptor via the TEC and I really wanted an "always on" logging method that would free me from carrying a laptop. Now that I have the logging sorted a wireless connection for when I need a laptop to upload maps/firmware upgrades etc would be most welcome..
I'd seriously LOVE to have an RS232 device that could capture data from the megasquirt and dump it onto a log file on some sort of storage media, like compact flash. You can get 32gb CF cards, that would be a _LOT_ of logging. Would really be nice to go back and check on something long after it happened ya know?
I'd seriously LOVE to have an RS232 device that could capture data from the megasquirt and dump it onto a log file on some sort of storage media, like compact flash. You can get 32gb CF cards, that would be a _LOT_ of logging. Would really be nice to go back and check on something long after it happened ya know?
It won't upload maps or new firmware though - which a wireless connection like this would be perfect for. Subscribed.
The range figures given for these devices are pretty much bullshit given our application. Keep in mind that RF will be absorbed and reflected in weird ways by the body and chassis of the vehicle and even the Megasquirt case. The figures they give are marketing bullshit. RF stuff is magic and that is pretty much all there is to it. The range you get will be highly dependent on the installation specifics and the antenna on both the module and computer. I would guess that typical range you would see would be 5-10ft outside the car, but that is strictly an off the hip guess.
There are really two options for bluetooth with the megasquirt: an OEM style BT module, or a pre-packaged bluetooth serial adapter.
OEM modules are nice, but there are some issues to consider. The module would probably be mounted in the MS case. The MS case is metal with very few holes, so the RF from the module would have a hard time penetrating the case if one were to use a ceramic chip antenna. As was previously stated many of these modules are available with U.FL connectors. This is probably the best option from a DIY standpoint. These modules can be found for ~$30 if you shop around. If I remember correctly bluegiga makes a few modules that you can find pretty cheap.
WT11-E-AI - Class 1 Bluetooth Module - SemiconductorStore.com
That module has a class 1 radio. Basically this means it is more powerful (more range). They also offer a class 2 module (search for WT12), that would work but with less range. The "-E" varieties have the U.FL connector. I trust you can do a google search for a 2.4GHz whip antenna with a U.FL connector. I know A7 engineering sells them for like $6-7 a piece. Digikey also has them. All that you would need to do is drill a hole in the case to mount it.
There is one other issue with a module like this. The part will be surface mount! Soldering wires to a module and just letting it hang out in your MS case isn't really a reliable option. Ideally someone (me) would be working on a bluetooth adapter that would say plug into the max232 or db15 footprint on the board. Give it a month or so, also you might want to check out the old thread MS Adapterboard Anyone??? I'm working on a completely repackaged Megasquirt for Miata's. It has bluetooth, usb, and serial connectivity. I can't sell them yet due to licensing issues, but we are working on that with B&G.
Prepackaged bluetooth serial adapters are nice, and there aren't really any drawbacks other than cost.
BT itself should be able to handle the bandwidth requirements no problem. BT 2.0 +EDR can have theoretical data rates up to 2.1 Mbps, which will handle both MS-II (115.2k) or MS-I (9.6k) just fine.
I know that was alot, but I hope it was helpful.
There are really two options for bluetooth with the megasquirt: an OEM style BT module, or a pre-packaged bluetooth serial adapter.
OEM modules are nice, but there are some issues to consider. The module would probably be mounted in the MS case. The MS case is metal with very few holes, so the RF from the module would have a hard time penetrating the case if one were to use a ceramic chip antenna. As was previously stated many of these modules are available with U.FL connectors. This is probably the best option from a DIY standpoint. These modules can be found for ~$30 if you shop around. If I remember correctly bluegiga makes a few modules that you can find pretty cheap.
WT11-E-AI - Class 1 Bluetooth Module - SemiconductorStore.com
That module has a class 1 radio. Basically this means it is more powerful (more range). They also offer a class 2 module (search for WT12), that would work but with less range. The "-E" varieties have the U.FL connector. I trust you can do a google search for a 2.4GHz whip antenna with a U.FL connector. I know A7 engineering sells them for like $6-7 a piece. Digikey also has them. All that you would need to do is drill a hole in the case to mount it.
There is one other issue with a module like this. The part will be surface mount! Soldering wires to a module and just letting it hang out in your MS case isn't really a reliable option. Ideally someone (me) would be working on a bluetooth adapter that would say plug into the max232 or db15 footprint on the board. Give it a month or so, also you might want to check out the old thread MS Adapterboard Anyone??? I'm working on a completely repackaged Megasquirt for Miata's. It has bluetooth, usb, and serial connectivity. I can't sell them yet due to licensing issues, but we are working on that with B&G.
Prepackaged bluetooth serial adapters are nice, and there aren't really any drawbacks other than cost.
BT itself should be able to handle the bandwidth requirements no problem. BT 2.0 +EDR can have theoretical data rates up to 2.1 Mbps, which will handle both MS-II (115.2k) or MS-I (9.6k) just fine.
I know that was alot, but I hope it was helpful.
Thread Starter
Senior Member
iTrader: (7)
Joined: Jul 2007
Posts: 1,047
Total Cats: 1
From: Milpitas, CA
The range figures given for these devices are pretty much bullshit given our application. Keep in mind that RF will be absorbed and reflected in weird ways by the body and chassis of the vehicle and even the Megasquirt case. The figures they give are marketing bullshit. RF stuff is magic and that is pretty much all there is to it. The range you get will be highly dependent on the installation specifics and the antenna on both the module and computer. I would guess that typical range you would see would be 5-10ft outside the car, but that is strictly an off the hip guess.
There are really two options for bluetooth with the megasquirt: an OEM style BT module, or a pre-packaged bluetooth serial adapter.
OEM modules are nice, but there are some issues to consider. The module would probably be mounted in the MS case. The MS case is metal with very few holes, so the RF from the module would have a hard time penetrating the case if one were to use a ceramic chip antenna. As was previously stated many of these modules are available with U.FL connectors. This is probably the best option from a DIY standpoint. These modules can be found for ~$30 if you shop around. If I remember correctly bluegiga makes a few modules that you can find pretty cheap.
WT11-E-AI - Class 1 Bluetooth Module - SemiconductorStore.com
That module has a class 1 radio. Basically this means it is more powerful (more range). They also offer a class 2 module (search for WT12), that would work but with less range. The "-E" varieties have the U.FL connector. I trust you can do a google search for a 2.4GHz whip antenna with a U.FL connector. I know A7 engineering sells them for like $6-7 a piece. Digikey also has them. All that you would need to do is drill a hole in the case to mount it.
There is one other issue with a module like this. The part will be surface mount! Soldering wires to a module and just letting it hang out in your MS case isn't really a reliable option. Ideally someone (me) would be working on a bluetooth adapter that would say plug into the max232 or db15 footprint on the board. Give it a month or so, also you might want to check out the old thread MS Adapterboard Anyone??? I'm working on a completely repackaged Megasquirt for Miata's. It has bluetooth, usb, and serial connectivity. I can't sell them yet due to licensing issues, but we are working on that with B&G.
Prepackaged bluetooth serial adapters are nice, and there aren't really any drawbacks other than cost.
BT itself should be able to handle the bandwidth requirements no problem. BT 2.0 +EDR can have theoretical data rates up to 2.1 Mbps, which will handle both MS-II (115.2k) or MS-I (9.6k) just fine.
I know that was alot, but I hope it was helpful.
There are really two options for bluetooth with the megasquirt: an OEM style BT module, or a pre-packaged bluetooth serial adapter.
OEM modules are nice, but there are some issues to consider. The module would probably be mounted in the MS case. The MS case is metal with very few holes, so the RF from the module would have a hard time penetrating the case if one were to use a ceramic chip antenna. As was previously stated many of these modules are available with U.FL connectors. This is probably the best option from a DIY standpoint. These modules can be found for ~$30 if you shop around. If I remember correctly bluegiga makes a few modules that you can find pretty cheap.
WT11-E-AI - Class 1 Bluetooth Module - SemiconductorStore.com
That module has a class 1 radio. Basically this means it is more powerful (more range). They also offer a class 2 module (search for WT12), that would work but with less range. The "-E" varieties have the U.FL connector. I trust you can do a google search for a 2.4GHz whip antenna with a U.FL connector. I know A7 engineering sells them for like $6-7 a piece. Digikey also has them. All that you would need to do is drill a hole in the case to mount it.
There is one other issue with a module like this. The part will be surface mount! Soldering wires to a module and just letting it hang out in your MS case isn't really a reliable option. Ideally someone (me) would be working on a bluetooth adapter that would say plug into the max232 or db15 footprint on the board. Give it a month or so, also you might want to check out the old thread MS Adapterboard Anyone??? I'm working on a completely repackaged Megasquirt for Miata's. It has bluetooth, usb, and serial connectivity. I can't sell them yet due to licensing issues, but we are working on that with B&G.
Prepackaged bluetooth serial adapters are nice, and there aren't really any drawbacks other than cost.
BT itself should be able to handle the bandwidth requirements no problem. BT 2.0 +EDR can have theoretical data rates up to 2.1 Mbps, which will handle both MS-II (115.2k) or MS-I (9.6k) just fine.
I know that was alot, but I hope it was helpful.
I saw your adapter boards, but i guess you didn't catch that I have an NB. Youre making an adapter board for 90-97, but I can see you have a ways of bit before you can make an adapter board for the NB. Apparently Abe has one already, ready to go, but we're just waiting for tests.
I was actually planning to have a module with an external U.FL antenna, and the plan was to actually mount the antenna on the passenger's side A-pillar, alleviating the problem with LoS and the unit being in the MS case.
I also understand that the chip is also an SMD.
The back side represents something like this,

Soldering wires shouldn't be a problem, and mounting it within the case shouln't be either. A little epoxy to seal and nothing of much weight that 3M tape double sided wouldn't hold.
EDIT: The module you posted is very similar to the one i posted for half the price. It's specifications are close, and I may just go with that unit.
What's funny, is that I was browsing through digikey for a module that is cheap and is a Class 1 with decent range, and I saw the one you posted, selling for 67.33 bucks. On that other site, its only 29. Talk about inflation.
Last edited by Marc D; Jul 18, 2009 at 06:24 PM.
Thread Starter
Senior Member
iTrader: (7)
Joined: Jul 2007
Posts: 1,047
Total Cats: 1
From: Milpitas, CA
UPDATE: I think I found the perfect way of setting this all up.
Using the module here, WT11-E-AI3 - WT11 module with U.FL connector. Bluetooth 2.1. - SemiconductorStore.com - This is a fairly powerful module which will require nothing but a few wires soldered onto the MS, a 3.3V regulator, and a U.FL antenna. If all goes well, the project's costs will cost much cheaper than buying an external BT-serial adapter, with great benefits.
EDIT: I just noticed this version is BT2.1. If you have an older computer that has a lower version of BT, there are other modules compatible with older versions of BT. Its the same price.
Connection of the antenna will be done through a U.FL adapter to a RP-SMA Female adapter, mounted on the side of the MS case. A cable extension will be placed strategically within the car, where LoS with the tuning computer will be at optimum. I have chosen to drill the A-pillar where the extension cable will be mounted. The antenna will just mount on the extension like normal.
Heres the rundown:
Bluetooth module WT11-E-AI3: 29.33 + 6-7 dollars shipping
U.FL to RP-SMA Female Adapter: $1.00 off ebay, includes shipping.
RP-SMA cable extension: 1.00 - 3.00 depending on length chosen, off ebay, price includes shipping.
Antenna: $5 - $15 depending on where you look.
TO22 3.3V regulator: $2.00 - $3.00 from RS or Frys
The entire project is just shy of 50 dollars!... considering that you have solder, wiring, and other things like epoxy and tape. If you dont, just add those costs into tidbits and supplies.
I think well have a nice robust solution for those who want to go wireless. Ill be ordering some of the parts today, I'd like to see this project to materialize, rather than speculate on it.
For those expecting to use this to completely replace the serial cable, I would only recommend to use this as a quick datalogger and monitoring the MS. Since wireless is subject to interference, I wouldn't want to risk burning important settings or flashing firmware. Trust only a good solid line for these tasks; there is no real substitute to a serial cable.
Using the module here, WT11-E-AI3 - WT11 module with U.FL connector. Bluetooth 2.1. - SemiconductorStore.com - This is a fairly powerful module which will require nothing but a few wires soldered onto the MS, a 3.3V regulator, and a U.FL antenna. If all goes well, the project's costs will cost much cheaper than buying an external BT-serial adapter, with great benefits.
EDIT: I just noticed this version is BT2.1. If you have an older computer that has a lower version of BT, there are other modules compatible with older versions of BT. Its the same price.
Connection of the antenna will be done through a U.FL adapter to a RP-SMA Female adapter, mounted on the side of the MS case. A cable extension will be placed strategically within the car, where LoS with the tuning computer will be at optimum. I have chosen to drill the A-pillar where the extension cable will be mounted. The antenna will just mount on the extension like normal.
Heres the rundown:
Bluetooth module WT11-E-AI3: 29.33 + 6-7 dollars shipping
U.FL to RP-SMA Female Adapter: $1.00 off ebay, includes shipping.
RP-SMA cable extension: 1.00 - 3.00 depending on length chosen, off ebay, price includes shipping.
Antenna: $5 - $15 depending on where you look.
TO22 3.3V regulator: $2.00 - $3.00 from RS or Frys
The entire project is just shy of 50 dollars!... considering that you have solder, wiring, and other things like epoxy and tape. If you dont, just add those costs into tidbits and supplies.
I think well have a nice robust solution for those who want to go wireless. Ill be ordering some of the parts today, I'd like to see this project to materialize, rather than speculate on it.
For those expecting to use this to completely replace the serial cable, I would only recommend to use this as a quick datalogger and monitoring the MS. Since wireless is subject to interference, I wouldn't want to risk burning important settings or flashing firmware. Trust only a good solid line for these tasks; there is no real substitute to a serial cable.
Last edited by Marc D; Jul 18, 2009 at 08:06 PM.
For those expecting to use this to completely replace the serial cable, I would only recommend to use this as a quick datalogger and monitoring the MS. Since wireless is subject to interference, I wouldn't want to risk burning important settings or flashing firmware. Trust only a good solid line for these tasks; there is no real substitute to a serial cable.
Thanks for taking this forward.
I'm using a serial logger. Starts a new logging session automatically whenever the power is turned on. Closes it off on engine shut down and then starts a new, unique, datalog next time you turn the key on. Uses upto a 2GB SD card which can then be popped into the laptop to download. 2GB is months of logging.
It won't upload maps or new firmware though - which a wireless connection like this would be perfect for. Subscribed.
It won't upload maps or new firmware though - which a wireless connection like this would be perfect for. Subscribed.
This looks like it might be promising in the future... http://www.mslogger.com/wordpress/?p...9&product_id=1
Thread Starter
Senior Member
iTrader: (7)
Joined: Jul 2007
Posts: 1,047
Total Cats: 1
From: Milpitas, CA
More info on said device??
This looks like it might be promising in the future... MegaLogger » Store
This looks like it might be promising in the future... MegaLogger » Store
If you were to hook up the BT module with the MS, it may pose a problem if you want to use that little datalogger also. I say just wait for MSIII, as MSIII has an onboard SD logger already.
More info on said device??
This looks like it might be promising in the future... MegaLogger » Store
This looks like it might be promising in the future... MegaLogger » Store
Probably a bit expensive given the exchange rate but there is sure to be something similar on your side of the pond.
What I used is an OEM forced power option of this. It is programmable. You program it to send a data request command line as frequently as you need, I choose every 50ms, i.e 20 lines of data per sec. You'll need to be able to convert the logged binary data into a .dat or .txt file - unless the megasquirt outputs .dat files or something directly readable.
Probably a bit expensive given the exchange rate but there is sure to be something similar on your side of the pond.
Probably a bit expensive given the exchange rate but there is sure to be something similar on your side of the pond.
SparkFun Electronics - Logomatic v2 Serial SD Datalogger
Ben.
Thread Starter
Senior Member
iTrader: (7)
Joined: Jul 2007
Posts: 1,047
Total Cats: 1
From: Milpitas, CA
Ok getting back on topic.
I realized that installing the module internally will cause some problems with communications through a serial cable.
Basically, the bluetooth module uses a UART interface (TTL logic) to talk to the serial connection of TX and RX. The voltage of the logic signals are passed through as 3V/5V logic signals, but they cant be read by computers and need a line level boost to RS232 levels which run at -12V/+12V levels.
The DB9 serial on the MS uses RS232, but the microcontroller can only use UART 3V/5V logic signals. This is the reason for the RS232 level chip which is on the MS board. If we were to add the bluetooth module on, the RS232 chip would need to be removed in order for the BT module to work properly, unless we can utilize the remaining level line converter on the MAX232 chip. I'm going to examine the schematics a little more.
In other words, if you install the BT module, theres no possible way to use both the BT module and the serial cable at the same time because the RS232 chip must be removed.
Probably the best way to add a bluetooth module without having to remove the RS232 level convert chip is to use another one in correlation with the bluetooth to upconvert it back to RS232 levels, then pass it through the pins on the DB9 connector. From there, we could just use simple switches to allow the use of either the bluetooth or the serial without having to open up the MS to plug the RS232 chip back in, or pulling wires. I'm not sure after this point if its possible to hook both the bluetooth and the serial cable at the same time using this method, but if someone has a better idea on how to hook it up, like using diodes or something, I'm all ears; my knowledge on electrical components and schematics is still lacking :(
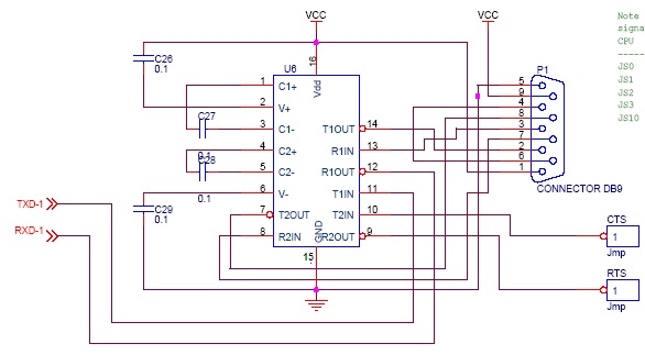
Ok, so I studied the schematics a little more on the MAX232 chip on my board and the DB9 connector. I posted them up for your guys convenience.
For reference, here are the pinouts for a common DB9 connector
1 DCD In Data Carrier Detect
2 RxD In Receive Data
3 TxD Out Transmit Data
4 DTR Out Data Terminal Ready
5 GND - Ground
6 DSR In Data Set Ready
7 RTS Out Request To Send
8 CTS In Clear To Send
9 RI In Ring Indicator
If you see the MAX232 chip schematic, you can see there is already a TTL<-->RS232 convertor on the chip that is not being used (pins 7, 8, 9, and 10 on the MAX232 chip).
(Please Let me know if this won't work)
First, the BT's TX line would hook to T2In (pin 10 on MAX232 chip or CTS on the reverse side of the PCB directly behind MAX232), the output would come to the T2Out (pin 7 on the MAX232, or pin 8 on the DB9; the line is now converted to RS232), then it would loop back into R1In (pin 13 on the MAX232, or Pin 3 on the DB9 connector). It would go through the chip, like normal again, down converting the line from RS232 to TTL signals, coming out at R1Out, hooking to the RX point on the MS processor.
Here is a picture, taken from DIYautotune's website from the directions of hooking up the USB-serial internal adapter:

Then the data comes from the TX line on the MS processor, goes to T1In and comes out on T1Out (pin 14 on MAX232, pin 2 on the DB9, upconverted to RS232). We would jumper this back to R2In (Pin 8 on MAX232, or pin 7 on DB9), and it would come out at R2Out (pin 9 on MAX232, or RTS on the back side of the board next to CTS). This Line would then feed back into RX on the BT module.
If this is right, this should alleviate the problem of having to pull the MAX232 chip entirely. At best, we should add a switches where pins from the TX and RX lines come so they dont interfere with them both connected.
I realized that installing the module internally will cause some problems with communications through a serial cable.
Basically, the bluetooth module uses a UART interface (TTL logic) to talk to the serial connection of TX and RX. The voltage of the logic signals are passed through as 3V/5V logic signals, but they cant be read by computers and need a line level boost to RS232 levels which run at -12V/+12V levels.
The DB9 serial on the MS uses RS232, but the microcontroller can only use UART 3V/5V logic signals. This is the reason for the RS232 level chip which is on the MS board. If we were to add the bluetooth module on, the RS232 chip would need to be removed in order for the BT module to work properly, unless we can utilize the remaining level line converter on the MAX232 chip. I'm going to examine the schematics a little more.
In other words, if you install the BT module, theres no possible way to use both the BT module and the serial cable at the same time because the RS232 chip must be removed.
Probably the best way to add a bluetooth module without having to remove the RS232 level convert chip is to use another one in correlation with the bluetooth to upconvert it back to RS232 levels, then pass it through the pins on the DB9 connector. From there, we could just use simple switches to allow the use of either the bluetooth or the serial without having to open up the MS to plug the RS232 chip back in, or pulling wires. I'm not sure after this point if its possible to hook both the bluetooth and the serial cable at the same time using this method, but if someone has a better idea on how to hook it up, like using diodes or something, I'm all ears; my knowledge on electrical components and schematics is still lacking :(
Ok, so I studied the schematics a little more on the MAX232 chip on my board and the DB9 connector. I posted them up for your guys convenience.
For reference, here are the pinouts for a common DB9 connector
1 DCD In Data Carrier Detect
2 RxD In Receive Data
3 TxD Out Transmit Data
4 DTR Out Data Terminal Ready
5 GND - Ground
6 DSR In Data Set Ready
7 RTS Out Request To Send
8 CTS In Clear To Send
9 RI In Ring Indicator
If you see the MAX232 chip schematic, you can see there is already a TTL<-->RS232 convertor on the chip that is not being used (pins 7, 8, 9, and 10 on the MAX232 chip).
(Please Let me know if this won't work)
First, the BT's TX line would hook to T2In (pin 10 on MAX232 chip or CTS on the reverse side of the PCB directly behind MAX232), the output would come to the T2Out (pin 7 on the MAX232, or pin 8 on the DB9; the line is now converted to RS232), then it would loop back into R1In (pin 13 on the MAX232, or Pin 3 on the DB9 connector). It would go through the chip, like normal again, down converting the line from RS232 to TTL signals, coming out at R1Out, hooking to the RX point on the MS processor.
Here is a picture, taken from DIYautotune's website from the directions of hooking up the USB-serial internal adapter:

Then the data comes from the TX line on the MS processor, goes to T1In and comes out on T1Out (pin 14 on MAX232, pin 2 on the DB9, upconverted to RS232). We would jumper this back to R2In (Pin 8 on MAX232, or pin 7 on DB9), and it would come out at R2Out (pin 9 on MAX232, or RTS on the back side of the board next to CTS). This Line would then feed back into RX on the BT module.
If this is right, this should alleviate the problem of having to pull the MAX232 chip entirely. At best, we should add a switches where pins from the TX and RX lines come so they dont interfere with them both connected.
Last edited by Marc D; Jul 20, 2009 at 04:46 PM.
What I used is an OEM forced power option of this. It is programmable. You program it to send a data request command line as frequently as you need, I choose every 50ms, i.e 20 lines of data per sec. You'll need to be able to convert the logged binary data into a .dat or .txt file - unless the megasquirt outputs .dat files or something directly readable.
Probably a bit expensive given the exchange rate but there is sure to be something similar on your side of the pond.
Probably a bit expensive given the exchange rate but there is sure to be something similar on your side of the pond.
Looking into that last link, though... I like that SparkFun place..




