Notices
MEGAsquirt A place to collectively sort out this megasquirt gizmo

Clarification of I/Os in MS2 and Sequential Shift Lights

Thread Tools
 
Search this Thread
 
Old Feb 4, 2014 | 01:28 AM
  #1  
kenzo42's Avatar
Thread Starter
Elite Member
iTrader: (6)
 
Joined: Sep 2007
Posts: 2,017
Total Cats: 13
From: CA
Default Clarification of I/Os in MS2 and Sequential Shift Lights

I can't figure out how many I/Os I have remaining after all my mods. Basically, I'm building it exactly like Frank's MS2 build on his website with the Jbperf sequential board.

90-97 MS2 sequential | Frank's Westfield MX5 90-97 MS2 sequential |

In addition to the usual ones and these:

Spark A & B (D14 to IAC2B), (D16 to IGN)
Fan D15
Table switching R1
Launch control JS7
EBC IGBTout

1) Will I have enough outputs for 3 staged sequential shift lights?
2) If so, will these outputs work (JS2, JS3, JS8)?
3) Do I still skip the logic stage and only build the transistor stage, for the lights?

Attached Thumbnails Clarification of I/Os in MS2 and Sequential Shift Lights-shift-light-seq.jpg  
Old Feb 4, 2014 | 03:59 PM
  #2  
kenzo42's Avatar
Thread Starter
Elite Member
iTrader: (6)
 
Joined: Sep 2007
Posts: 2,017
Total Cats: 13
From: CA
Default

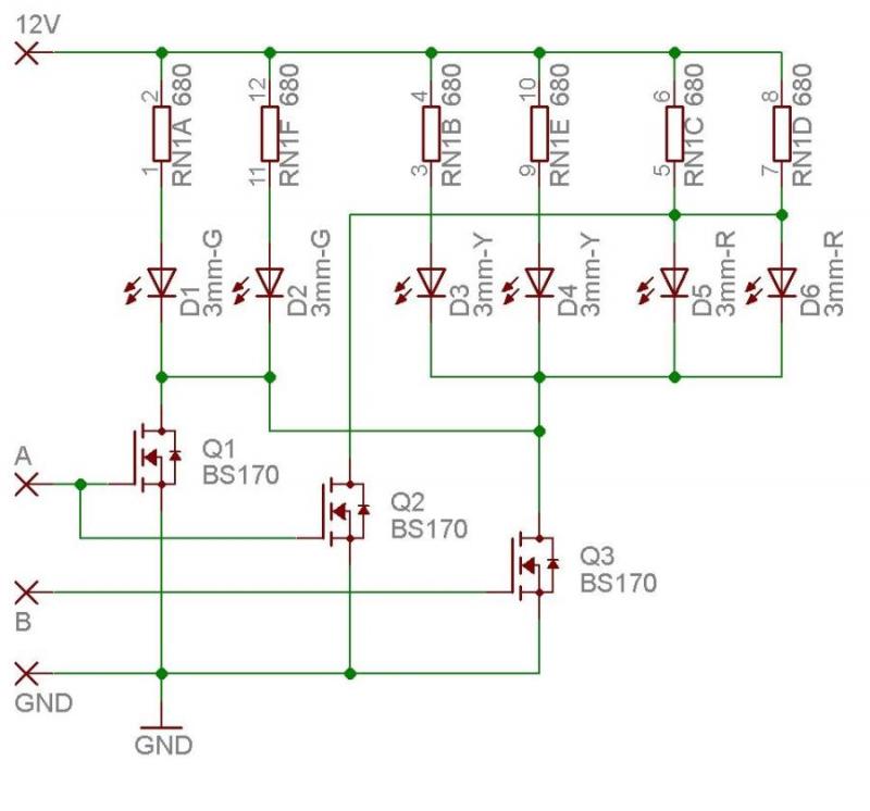
Ok, found a better way of doing it. 3 stage with 2 outputs. Still which 2 outputs on MS2 can I use with the BS170?

Attached Thumbnails Clarification of I/Os in MS2 and Sequential Shift Lights-stagedshiftlightssch2_zps59887f7f.jpg  
Old Feb 6, 2014 | 11:27 AM
  #3  
Ben's Avatar
Ben
Supporting Vendor
iTrader: (33)
 
Joined: Jul 2006
Posts: 12,659
Total Cats: 134
From: atlanta-ish
Default

See the pin usage chart in the MS2 manual:
MS2-Extra Hardware Manual

You can assign any of the pins labeled "programmable output" so long as they are currently unused.
__________________
Chief of Floor Sweeping, DIYAutoTune.com & AMP EFI
Crew Chief, Car Owner & Least Valuable Driver, HongNorrthRacing

91 Turbo | 10AE Turbo | 01 Track Rat | #323 Mazda Champcar

Originally Posted by concealer404
Buy an MSPNP Pro, you'll feel better.
Old Feb 17, 2014 | 07:36 AM
  #4  
WestfieldMX5's Avatar
Senior Member
 
Joined: Nov 2007
Posts: 999
Total Cats: 73
From: Belgium
Default

You can if you give up Boost OR the fan output.
I take it you don't want to give up on boost, so your only solution is to install a 1.6 thermosensor and use D14 for your shift light instead of for the fan.

JS0 is your crank input
JS2 is unused and can be used for your shift light (= PT7/IAC2)
JS1 and JS3 can not be used because JS0 and JS2 are in use (you can only use one set OR the other set, not both sets at the same time)
JS4 and JS5 can only be used as an input or tacho output, not as programmable output
JS6 and JS8 can only be used as a CANbus, not as a programmable output
JS7 (PE0) is your launch control input (but can not be used as programmable output anyway)
R1 (PE1) is your table switch input (but can not be used as a programmable output anyway)
JS9 is used to activate JS0 and JS2
JS10 is your cam input
JS11 is your boost output (BUT could be used as a programmable output if you delete boost)
D14 is spk A
D15 is your fan output (BUT could be used as a programmable output if you use a 1.6 thermosensor)
D16 is spk B
Fidle is your idle output
Old Feb 18, 2014 | 04:49 AM
  #5  
kenzo42's Avatar
Thread Starter
Elite Member
iTrader: (6)
 
Joined: Sep 2007
Posts: 2,017
Total Cats: 13
From: CA
Default

Frank to the rescue! Thanks, that really clarifies things. I've decided to build a shift light circuit outside of MS2 to save a programmable output - considering water injection for JS2 instead.

Is MS2 EBC w/ current code worth doing? I don't hear much about it other than early early reviews of it being difficult to tune.

Thanks again.
Old Mar 24, 2014 | 07:55 PM
  #6  
WestfieldMX5's Avatar
Senior Member
 
Joined: Nov 2007
Posts: 999
Total Cats: 73
From: Belgium
Default

FWIW, that circuit is missing a diode between the 1st and 2nd stage.
Without it, the 2 stages are on at the same time.
See here for the correct circuit
Related Topics
Thread
Thread Starter
Forum
Replies
Last Post
Full_Tilt_Boogie
Build Threads
84
Apr 12, 2021 04:21 PM
StratoBlue1109
Miata parts for sale/trade
21
Sep 30, 2018 01:09 PM
mx592
Suspension, Brakes, Drivetrain
1
Oct 1, 2015 12:45 AM
interestedofold
Suspension, Brakes, Drivetrain
5
Sep 29, 2015 01:42 PM




All times are GMT -4. The time now is 07:15 AM.