Controlling VVT
Thread Starter
Joined: Aug 2006
Posts: 3,047
Total Cats: 13
From: San Diego, CA
Did a quick google image search for "VICS cross section". Got this:
http://img49.imageshack.us/img49/942...ek11004sc1.jpg
Hope it helps you,matt
http://img49.imageshack.us/img49/942...ek11004sc1.jpg
Hope it helps you,matt
Joined: Sep 2005
Posts: 34,416
Total Cats: 7,531
From: Chicago. (The less-murder part.)
I don't rightly know. 
I kinda stepped back here for a while to see where this went. I'm not really clear on whether Abe intends to re-write the software to do crank-cam phase detection and thus implement closed-loop control, or whether we're content just running open-loop with the EBC map... I personally expect the latter would be sufficient, and wherever possible I try to avoid things like forking the code.

I kinda stepped back here for a while to see where this went. I'm not really clear on whether Abe intends to re-write the software to do crank-cam phase detection and thus implement closed-loop control, or whether we're content just running open-loop with the EBC map... I personally expect the latter would be sufficient, and wherever possible I try to avoid things like forking the code.
Coolio.
Would you be so kind as to capture BOTH the cam angle sensor output, and the crank angle sensor output, in 2 conditions:
-full retard (disconnect plug to solenoid)
-full advance (apply full 12V across it)
I'd like to know if any edges between the 2 sensors cross over when going from advance to retard.
This info would be very useful for:
1) determining if my AEM can control full VVT phasing (PS I have a 99 head now)
If I were in that position, I'd write my own VVT control code into a standalone micro, and use the MS to output a VVT phase request to the controller.
Would you be so kind as to capture BOTH the cam angle sensor output, and the crank angle sensor output, in 2 conditions:
-full retard (disconnect plug to solenoid)
-full advance (apply full 12V across it)
I'd like to know if any edges between the 2 sensors cross over when going from advance to retard.
This info would be very useful for:
1) determining if my AEM can control full VVT phasing (PS I have a 99 head now)
If I were in that position, I'd write my own VVT control code into a standalone micro, and use the MS to output a VVT phase request to the controller.
Thread Starter
Joined: Aug 2006
Posts: 3,047
Total Cats: 13
From: San Diego, CA
I don't rightly know. 
I kinda stepped back here for a while to see where this went. I'm not really clear on whether Abe intends to re-write the software to do crank-cam phase detection and thus implement closed-loop control, or whether we're content just running open-loop with the EBC map... I personally expect the latter would be sufficient, and wherever possible I try to avoid things like forking the code.

I kinda stepped back here for a while to see where this went. I'm not really clear on whether Abe intends to re-write the software to do crank-cam phase detection and thus implement closed-loop control, or whether we're content just running open-loop with the EBC map... I personally expect the latter would be sufficient, and wherever possible I try to avoid things like forking the code.
Well, I think I might skip the whole thing, deciding in the next couple days. But if I do, I'll start open loop, possibly progressing to PID.
Joined: Jun 2005
Posts: 19,338
Total Cats: 574
From: Fake Virginia
it's the same sensor as your car but it's located on the top of the valve cover near the firewall. dont have any clear pictures of it. it's about 3 or 4 inches after the word MAZDA in the valve cover.
Thread Starter
Joined: Aug 2006
Posts: 3,047
Total Cats: 13
From: San Diego, CA
I was thinking of moving my sensor there, but I looked (for 10 seconds) under a friend's hood and thought the physical packaging of the sensor was different, and that it wouldn't fit....
Thread Starter
Joined: Aug 2006
Posts: 3,047
Total Cats: 13
From: San Diego, CA
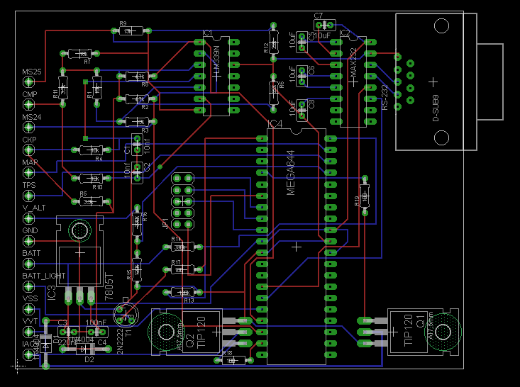
TPS, MAP, and BATT_LIGHT? This *is* pretty involved.
Well, my VVT head should be in in a week or two, ready to go on the car in 3-4. So... well timed! :-)
How come you're never over on the DIYEFI.org boards?
Well, my VVT head should be in in a week or two, ready to go on the car in 3-4. So... well timed! :-)
How come you're never over on the DIYEFI.org boards?
The only thing missing is the AC_UP pin. Notice the pin on the bottom left, IACV. This circuit also acts as:
1) Battery light check (notice V_ALT), replaces stock ECU battery light.
2) IACV control with idle up.
3) VVT control
4) Immobilizer with support for car anti-hijacking (notice VSS, as soon as the car starts to move it stalls and doesn't catch again)
Jim
1) Battery light check (notice V_ALT), replaces stock ECU battery light.
2) IACV control with idle up.
3) VVT control
4) Immobilizer with support for car anti-hijacking (notice VSS, as soon as the car starts to move it stalls and doesn't catch again)
Jim
The only thing missing is the AC_UP pin. Notice the pin on the bottom left, IACV. This circuit also acts as:
1) Battery light check (notice V_ALT), replaces stock ECU battery light.
2) IACV control with idle up.
3) VVT control
4) Immobilizer with support for car anti-hijacking (notice VSS, as soon as the car starts to move it stalls and doesn't catch again)
Jim
1) Battery light check (notice V_ALT), replaces stock ECU battery light.
2) IACV control with idle up.
3) VVT control
4) Immobilizer with support for car anti-hijacking (notice VSS, as soon as the car starts to move it stalls and doesn't catch again)
Jim
Thread Starter
Joined: Aug 2006
Posts: 3,047
Total Cats: 13
From: San Diego, CA
Hear me now and believe me later:
http://www.y8spec.com/miata_tech/man/
http://www.y8spec.com/miata_tech/man/
Does that seem right? Anyway, thanks for pumping me up!
Jim






