MS2 build
Well I bought a ms2 unassembled kit, and start building it per megamanual instructions, though that doesn't seem that right way to do it.
Anyways after finding this
http://miataturbo.wikidot.com/ms2-a
I have q12 and q9 installed, can I leave them or do I need to remove them?

Uploaded with ImageShack.us
Picture of the top of my board setup
I noticed there was different things about ms1 pcb v3 and ms2 pcb v3 setup.
Should I remove the extra parts on the board that aren't on the one in the miataturbo link or will they be ok like that?
Thanks
Anyways after finding this
http://miataturbo.wikidot.com/ms2-a
I have q12 and q9 installed, can I leave them or do I need to remove them?

Uploaded with ImageShack.us
Picture of the top of my board setup
I noticed there was different things about ms1 pcb v3 and ms2 pcb v3 setup.
Should I remove the extra parts on the board that aren't on the one in the miataturbo link or will they be ok like that?
Thanks
ok so what the q9 and q12 adn soem of the extra parts I have installered are for a pwm damping circuit , and by what megamanual it should be fine even with high imp injectors.
Ok in the link to miataturbo wiki I don't see mention about idle mod but I"m guessing I need to add it for idle.
Will the PWM idle mod here for pcb 3 be correct to use?
Thanks
EDIT:
ok I see now
Will the PWM idle mod here for pcb 3 be correct to use?
Thanks
EDIT:
ok I see now
Last edited by Techsalvager; Dec 24, 2010 at 02:22 PM.
Well everything but O2 is working off the stimulator board, turning the o2 dial doesn't make a change in tunerstudio's read out for o2 voltage. Have to diagnose more, if anyone has and idea I'm open to suggestions.
go to diyautotune.com and then look at the diypnp pages...if you click available models and then find 90-93 there will be a writeup on how to configure the unit along with a basemap.
ok tested the MS2 on the car and I get no real rpm, I believe something wrong with CAS pickup somewhere. I am going to upload a log if anyone can take a quick look and see if anything outstanding sticks out as to why I'm not getting rpm at all be apericated. On the stim with it set to basic trigger it picked up and showed rpms fine as I twisted rpm ****.
uploaded two test logs and msq
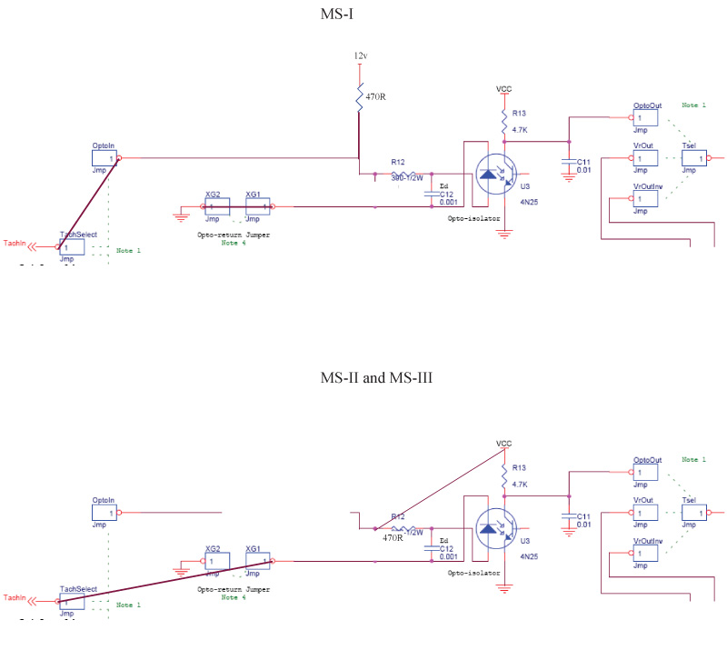
I did the cas pickups based on this http://miataturbo.wikidot.com/ms2-a and verifiing with ms2extra hardware ignition manual for 4g63\miata cas
uploaded two test logs and msq
I did the cas pickups based on this http://miataturbo.wikidot.com/ms2-a and verifiing with ms2extra hardware ignition manual for 4g63\miata cas
Tested on a bench setup with extra same CAS from miata. It sees cas signals fine and reads out RPM. Must be wiring issue between MS < harness adapter > car harness.
adapter harness was made for a old v2.2 ms1 setup, I didn't see any changes in the connections, maybe I overlooked something.
adapter harness was made for a old v2.2 ms1 setup, I didn't see any changes in the connections, maybe I overlooked something.
I followed the MS1 build first, than I saw it was for ms1 pcb 3 and found the ms2 pcb 3 guide. But even in the msextra manual, from what I see it shouldn't matter, but I cut the jumpers last night after testing to be sure on my next test of startup.
2nd test didn't work, so I tried wiring the cas wires directly to harness instead, that failed as well, may just splice directly to cas wires at cas and run two wires to test and see.
Probably something I'm overlooking somewhere but I"m getting tired of this... + its cold here and I hate trying to work on my car in the cold with freezing fingers.
Probably something I'm overlooking somewhere but I"m getting tired of this... + its cold here and I hate trying to work on my car in the cold with freezing fingers.








