Water temo gauge thermistor values?
Thread Starter
Senior Member
iTrader: (1)
Joined: Sep 2011
Posts: 1,215
Total Cats: 74
From: Lambertville, NJ
Tim,
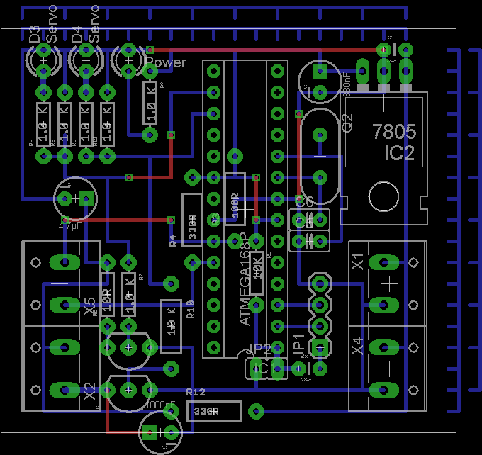
what I've done here can easily be copied. From your earlier posts I can see that you already own an Arduino Mega. My little gizmo is Arduino powered. I just did away with all the external circuitry that isn't necessary for the task at hand and wired it all up on a n experimental PC board.
We have two analog inputs with bias resistors (100 Ohms in this case). They read the values coming off the sensors. Then there are two PWM outputs that power small MOSFETs. Those drive the gauges. One of the gauges was not easily coerced into behaving, so I needed to add some more passive elements on that output, but overall it's a fairly simple thing. Below is the schematic as an image. I can email you the files and Arduino program if you'd like.
ST

Schematic

board

the real thing

The linearization curve for the water temp gauge (PW over Analog in)
what I've done here can easily be copied. From your earlier posts I can see that you already own an Arduino Mega. My little gizmo is Arduino powered. I just did away with all the external circuitry that isn't necessary for the task at hand and wired it all up on a n experimental PC board.
We have two analog inputs with bias resistors (100 Ohms in this case). They read the values coming off the sensors. Then there are two PWM outputs that power small MOSFETs. Those drive the gauges. One of the gauges was not easily coerced into behaving, so I needed to add some more passive elements on that output, but overall it's a fairly simple thing. Below is the schematic as an image. I can email you the files and Arduino program if you'd like.
ST

Schematic

board

the real thing

The linearization curve for the water temp gauge (PW over Analog in)
Last edited by stefanst; Sep 4, 2013 at 09:48 AM.
Thread
Thread Starter
Forum
Replies
Last Post
Zaphod
MEGAsquirt
47
Oct 26, 2018 11:00 PM
StratoBlue1109
Miata parts for sale/trade
21
Sep 30, 2018 01:09 PM





