Something is draining my battery overnight...
Thread Starter
Elite Member
iTrader: (30)
Joined: Aug 2007
Posts: 7,329
Total Cats: 12
From: Va Beach
Just had the battery tested at autozone and it is still good.
__________________
Best Car Insurance | Auto Protection Today | FREE Trade-In Quote
__________________
Best Car Insurance | Auto Protection Today | FREE Trade-In Quote
Thread Starter
Elite Member
iTrader: (30)
Joined: Aug 2007
Posts: 7,329
Total Cats: 12
From: Va Beach
So I picked up some new fuses on my way home, tested again with positive terminal disconnected and key off. Now seeing over 18ma. I then put the terminal back on, pulled the room fuse and am getting over 18ma there also.
__________________
Best Car Insurance | Auto Protection Today | FREE Trade-In Quote
__________________
Best Car Insurance | Auto Protection Today | FREE Trade-In Quote
Joined: Sep 2005
Posts: 34,414
Total Cats: 7,531
From: Chicago. (The less-murder part.)
18ma is still child's play. We're looking for something that'll drain a battery in two days, not two years.
The scale is all wrong here.
Example: if you leave your headlights on, that will drain your battery within, let's say, three hours (I'm pulling this number out of my ***.) Stock '99 headlamps (9003) on low beam are rated at 55 watts each, 110 watts total. At 12 volts, that's 9.2A, or 9,200 ma (and this excludes the draw of the side markers and tail lamps.)
18 ma < 9,200 ma. A lot <.
If this really is happening because of some dark-current load, you're looking for a couple of amps, not a couple of ma.
The scale is all wrong here.
Example: if you leave your headlights on, that will drain your battery within, let's say, three hours (I'm pulling this number out of my ***.) Stock '99 headlamps (9003) on low beam are rated at 55 watts each, 110 watts total. At 12 volts, that's 9.2A, or 9,200 ma (and this excludes the draw of the side markers and tail lamps.)
18 ma < 9,200 ma. A lot <.
If this really is happening because of some dark-current load, you're looking for a couple of amps, not a couple of ma.
I'm thinking it's the starter circuit somehow. Something that pulls a lot of current, and is supposed to turn off/cut out, and isn't. That leads me to the solenoid not cutting back out after starting, but remaining hot. Make sense?*
*I'm just spitballing here. Electronics is like black magic to me.
*I'm just spitballing here. Electronics is like black magic to me.
Thread Starter
Elite Member
iTrader: (30)
Joined: Aug 2007
Posts: 7,329
Total Cats: 12
From: Va Beach
__________________
Best Car Insurance | Auto Protection Today | FREE Trade-In Quote
I'm thinking it's the starter circuit somehow. Something that pulls a lot of current, and is supposed to turn off/cut out, and isn't. That leads me to the solenoid not cutting back out after starting, but remaining hot. Make sense?*
*I'm just spitballing here. Electronics is like black magic to me.
*I'm just spitballing here. Electronics is like black magic to me.
Mine reads about 14.2, engine running. In the ballpark of that is probably good. This doesn't necessarily mean it can push out some amps though, like if you were to turn multiple loads on.
Last edited by levnubhin; Dec 7, 2010 at 08:27 PM.
Thread Starter
Elite Member
iTrader: (30)
Joined: Aug 2007
Posts: 7,329
Total Cats: 12
From: Va Beach
Mine reads 13.8 - 14. according to TS. I remember turning everything on and it didn't drop any. I'll recheck tomorrow.
__________________
Best Car Insurance | Auto Protection Today | FREE Trade-In Quote
Last night Phil pulled the ECU connector on the pins that have his A/C circuitry stuff on it. The Hypothesis was that the change he made to my initial wiring is somehow to blame. His car started this morning, but we still need more sjmarcy datalogging before we call it again.
So this is the second day in a row that his car started right up with the MS unplugged
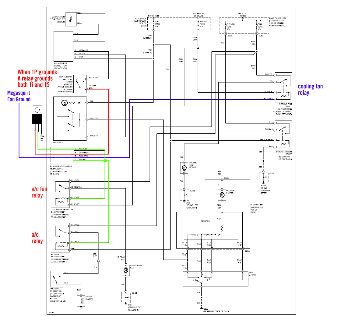
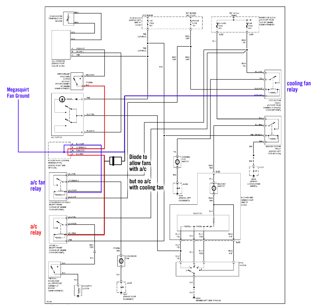
attached is the circuit that is running his A/C...like I said, as was well until he altered it to be like attached, see anything wrong?
It's very similar to the DIYPNP circuit (that i will post after lunch), but I don't see anything wrong with it, unless Phil somehow hooked it up wrong or touched wrong pins...
Nutshell: MS fan control activates both a/c and cooling fans. A/C switch output is jumped with a/c relay ground. A diode allows both fan relays to activate when the a/c relay is grounded as well.
Any reason this could drain a battery?
attached is the circuit that is running his A/C...like I said, as was well until he altered it to be like attached, see anything wrong?
It's very similar to the DIYPNP circuit (that i will post after lunch), but I don't see anything wrong with it, unless Phil somehow hooked it up wrong or touched wrong pins...
Nutshell: MS fan control activates both a/c and cooling fans. A/C switch output is jumped with a/c relay ground. A diode allows both fan relays to activate when the a/c relay is grounded as well.
Any reason this could drain a battery?
Last edited by Braineack; Dec 9, 2010 at 02:20 PM.
I had these problems...(only with link ecu)
Battery 1 jear old.
One day starts and runs normal, next day nothing.
Tuns out the battery itself was draining it's own power... (no idea how)
Every test, after charging was ok.... No big drains from battery=>car.
Left me lot's of time standing... It even cuts off the engine while driving...
Stil charging power was good... (14.4 v on charged battery) dropped to 13.2 v in about 20 miles... Then the engine just stopped... Only radio on, no headlights... Emergency assistance could not find the problem... Battery charged good...
Finaly the battery died... After replacement no more problems...
Advice: Just try a differend battery if you can...
Battery 1 jear old.
One day starts and runs normal, next day nothing.
Tuns out the battery itself was draining it's own power... (no idea how)
Every test, after charging was ok.... No big drains from battery=>car.
Left me lot's of time standing... It even cuts off the engine while driving...
Stil charging power was good... (14.4 v on charged battery) dropped to 13.2 v in about 20 miles... Then the engine just stopped... Only radio on, no headlights... Emergency assistance could not find the problem... Battery charged good...
Finaly the battery died... After replacement no more problems...
Advice: Just try a differend battery if you can...
Joined: Sep 2005
Posts: 34,414
Total Cats: 7,531
From: Chicago. (The less-murder part.)








