ignition help wont rev past 2500rpm's
Thread Starter
Junior Member
iTrader: (3)
Joined: Feb 2010
Posts: 273
Total Cats: 0
From: boston, ny
ive got a 95 escort gt with the bp in it, ive been messing with getting ms2 to work after upgrading from ms1. i need some info on the 4/1 cam sensor settings, i need the angle between main and return. right now its set at 50 when i got it back. itll start and rev up but once you get to 2500 rpms it sounds like its missfiring or something. i set the trigger angle with a timing light after i set it to 10 degrees timing instead of use map function, but it didnt effect it much, if any at all. ill post the msq and the log file from the other day, maybe someone can see something im missing.
thanks,
josh
this is kind of an extension of this thread where he finally got it running, but im having issues still, if anyone can help...
https://www.miataturbo.net/showthrea...ighlight=md323
thanks,
josh
this is kind of an extension of this thread where he finally got it running, but im having issues still, if anyone can help...
https://www.miataturbo.net/showthrea...ighlight=md323
Your .msq is set for basic trigger not dual wheel 4/1.
Also your fuel table is quite untuned. Notice how the numbers go from ~50 to ~100 between 2600 and 3000 rpm bins. I wouldn't expect it to want to rev up there. You need to tune your fuel--after verifying your base timing.
Also your fuel table is quite untuned. Notice how the numbers go from ~50 to ~100 between 2600 and 3000 rpm bins. I wouldn't expect it to want to rev up there. You need to tune your fuel--after verifying your base timing.
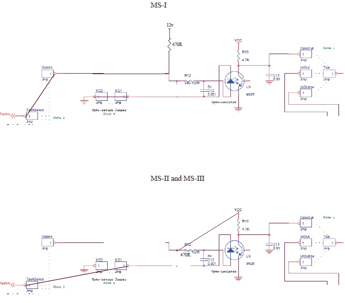
The miata CAS has an inverted polarity on one output compared to the other. On the MSI the typical TACHSELECT to OPTOIN | TSEL to OPTOUT input is all you need for the crank, however, the cam signal is invereted.
MS2 and MS3 requires the crank and cam sensors to have the same polarity.
So this is why when someone with a miata MS install upgrades to MSII, they also have to redo the input circuit for the crank to output at the same polarity as the cam.
Thread Starter
Junior Member
iTrader: (3)
Joined: Feb 2010
Posts: 273
Total Cats: 0
From: boston, ny
ya i dunno how that got like that, heres the one im using right now. but ya the fuel maps all over the place right now, i drove on veal and it didnt do much for it, even on easy....
heres the right msq, and the tigger log i sent him earlier
oh and launch is off so is overboost and anything else i could find that would make it do this
heres the right msq, and the tigger log i sent him earlier
oh and launch is off so is overboost and anything else i could find that would make it do this
then it's possible on this MS2, you simply need to change the input for the crank, but not sure how it was about to sync in the first place then to get you to 2500rpm.
I don't think anyones hating?
I'm trying to fill in info since I did the MS2 upgrade for him, I did all the mods according to the wiki and then after I could not get it to run I put in the 2nd 4n25 and loaded my maps and started my car. Putted it around my block and then shipped it to yumvmegt.
Our CAS is identical to the 96-97 miata cas except it has a ditributor on top and 1 trigger on the inner ring as apposed to 2.
He started it and reported back the revving issue. After this we doublechecked the timing, logged a few different runs and he posted up here since im away for work and don't have any of my MS stuff plus you guys are pretty helpful usually
I'm trying to fill in info since I did the MS2 upgrade for him, I did all the mods according to the wiki and then after I could not get it to run I put in the 2nd 4n25 and loaded my maps and started my car. Putted it around my block and then shipped it to yumvmegt.
Our CAS is identical to the 96-97 miata cas except it has a ditributor on top and 1 trigger on the inner ring as apposed to 2.
He started it and reported back the revving issue. After this we doublechecked the timing, logged a few different runs and he posted up here since im away for work and don't have any of my MS stuff plus you guys are pretty helpful usually
Another note: I did the joe perez spark mod (except for only since we trigger a dizzy) which fires a mitsu ignitor and a single coil.
He reported that when it happens RPM is steady on the MS while the dash tach bounces (its trigger off the negative side of the coil). In his log map drops off, he gets a lean spike and I bit:y come on then the rpms drop off .
I changed his deccel fuel to 100% and I'm going have him try it today
He reported that when it happens RPM is steady on the MS while the dash tach bounces (its trigger off the negative side of the coil). In his log map drops off, he gets a lean spike and I bit:y come on then the rpms drop off .
I changed his deccel fuel to 100% and I'm going have him try it today
The datalog you posted didn't' show any sync loss events.
I'm still going with "Very badly tuned fuel table for 1000 please Alex."
I don't see any use in running 4/1 as opposed to basic trigger, as you have a dizzy and batch fire injection. I'd ignore the 1 tooth wheel as it won't provide benefit and can only cause problems if there's a signal issue.
I'm still going with "Very badly tuned fuel table for 1000 please Alex."
I don't see any use in running 4/1 as opposed to basic trigger, as you have a dizzy and batch fire injection. I'd ignore the 1 tooth wheel as it won't provide benefit and can only cause problems if there's a signal issue.
Another note: I did the joe perez spark mod (except for only since we trigger a dizzy) which fires a mitsu ignitor and a single coil.
He reported that when it happens RPM is steady on the MS while the dash tach bounces (its trigger off the negative side of the coil). In his log map drops off, he gets a lean spike and I bit:y come on then the rpms drop off .
I changed his deccel fuel to 100% and I'm going have him try it today
He reported that when it happens RPM is steady on the MS while the dash tach bounces (its trigger off the negative side of the coil). In his log map drops off, he gets a lean spike and I bit:y come on then the rpms drop off .
I changed his deccel fuel to 100% and I'm going have him try it today
Also neither of us could get either his or my car to run on basic trigger which is what led to me building the 2nd opto circiut in the first place.
I've never tuned a motor on E85 car so I was hesitant to insist his map was bad but after reading up on it I redid his map like a gas motor and turned off all the corrections and asked him to autotune it like it was a clean slate. Still waiting to see how that turns out I can also post my changes if anyone wants to fiddle with it.
If all else fails he's only another 200 miles out of the way on my 1600 mile trip.








