MS2 daughter card broken pin
I was removing the ms2 card today and one of the pins broke off 
Has anyone else had this happen? Should I just solder it back in place or use a jumper wire?


Has anyone else had this happen? Should I just solder it back in place or use a jumper wire?

Since it's on the end, you should be able to replace just the one pin pretty easily. Cut the plastic part and pull it off the pin. Grab the pin with needle nose pliers while heating it from the other side with your soldering iron. Don't try to use giant pliers because the'll suck away the heat.
The replacement pin doesn't need to match exactly, but the tin plated steel headers that you see everywhere are probably too fat. If you don't have anything close enough then pm me a mailing address.
The replacement pin doesn't need to match exactly, but the tin plated steel headers that you see everywhere are probably too fat. If you don't have anything close enough then pm me a mailing address.
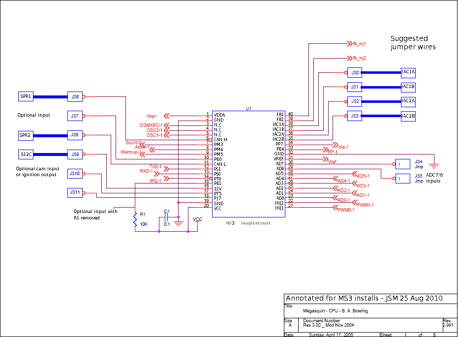
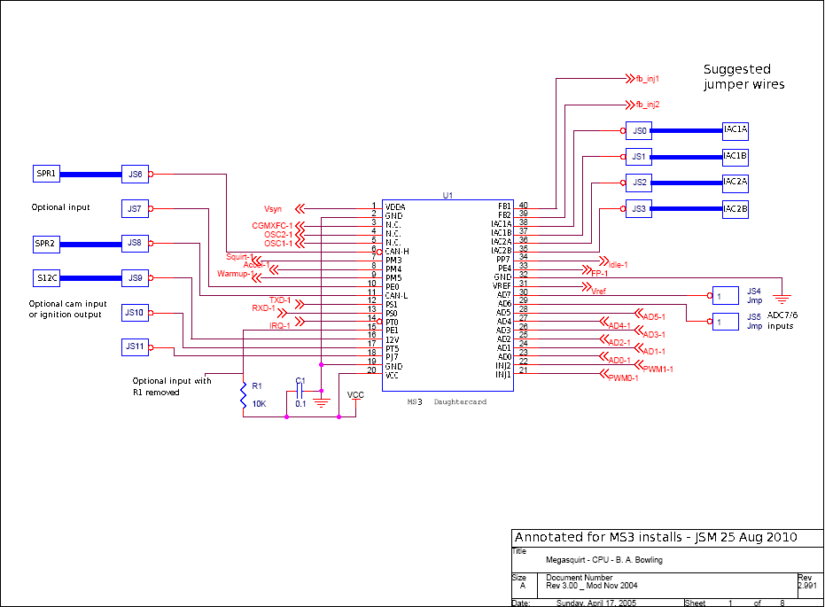
Look likes you broke pin 1.
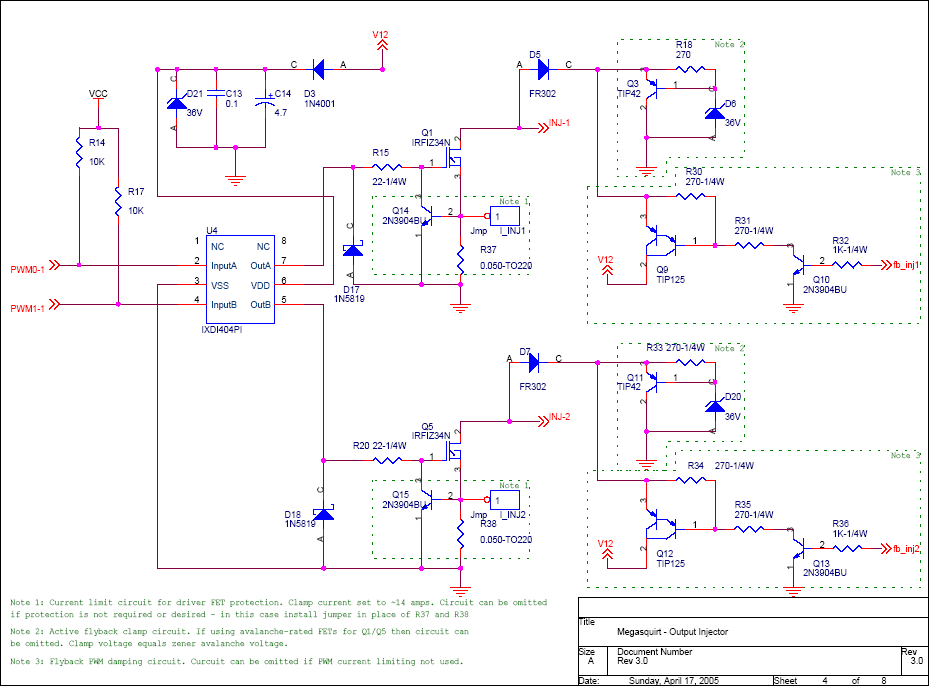
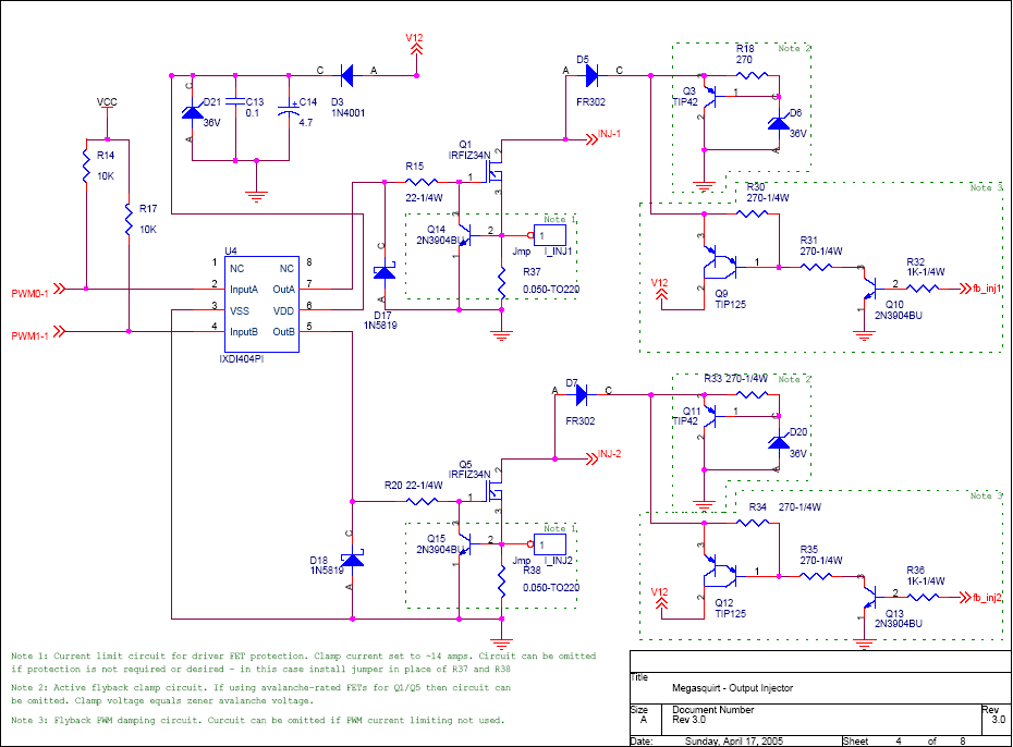
You probably don't use pins 39 (fb_inj1) and 40 (fb_inj2) because they are for the injector flyback circuit. That circuit is not needed with hi-imp injectors so probably wasn't built on your board.
This means that you can carefully desolder pin 40 (opposite corner of the one that broke) and put it in the pin 1 location. I'm pretty sure that if you heat up the pin, you can pull it straight out of the plastic header, no need to cut the header.

You probably don't use pins 39 (fb_inj1) and 40 (fb_inj2) because they are for the injector flyback circuit. That circuit is not needed with hi-imp injectors so probably wasn't built on your board.
This means that you can carefully desolder pin 40 (opposite corner of the one that broke) and put it in the pin 1 location. I'm pretty sure that if you heat up the pin, you can pull it straight out of the plastic header, no need to cut the header.

I would have ran the jumper wire from the top of the daughterboard.
I would not desolder the entire header to replace one pin. You risk damaging the daughterboard's pads when you desolder the pins, not worth the risk. Secure the jumper wire with a dab of hot glue or similar, and it will be fine.
I would not desolder the entire header to replace one pin. You risk damaging the daughterboard's pads when you desolder the pins, not worth the risk. Secure the jumper wire with a dab of hot glue or similar, and it will be fine.
Thread
Thread Starter
Forum
Replies
Last Post
StratoBlue1109
Miata parts for sale/trade
21
Sep 30, 2018 01:09 PM










