New MS3 Pro plug & play adapter boards
Some of you might remember that last year I had a couple of plug and play boards made for my MS3 Pro MODULE.
This is a board that you put inside your stock ecu case, plug in the MS3 Pro module and off you go
See this thread.
I had to buy these per 5 and sold the remaining boards (with a loss) here on the forum.
Since, I've had several people ask me if I still had any / wanted to make more.
I've always said no because of the money I lost and because of the time it takes to design / fabricate this type of board.
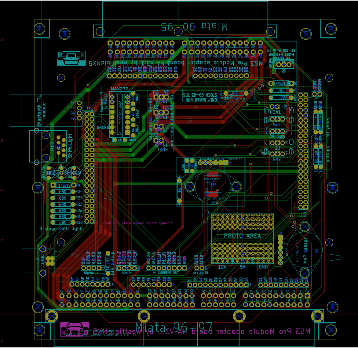
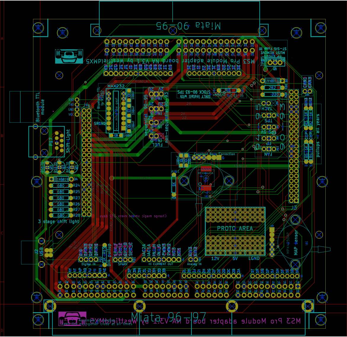
However, the last couple of months, I found some time and played a bit with the files and designed 2 new boards, one for all NA's (1.6 / 1.8) and a 2nd one for all NB's (99-00 and 01-05).
Are there still people interested in buying this board?
Keep in mind that I'm doing this as a favor to the forum members and because I have to order them per 5 pieces, I need exactly 5 buyers for one type or no boards will be made.
I have a couple of Tyco connectors left, so I can provide these as well.
If you need parts, I have those too, but all you really need is the 2 pullup resistors for cam and crank.
The hardware alternator circuit for the NB is optional for those (like me) who don't trust software alternator control (it once overvolted my MS and blew some fuses).
This is what the old 90-93 / 99-00 board looked like.

EDIT: have a couple of boards left, contact me through PM
This is a board that you put inside your stock ecu case, plug in the MS3 Pro module and off you go

See this thread.
I had to buy these per 5 and sold the remaining boards (with a loss) here on the forum.
Since, I've had several people ask me if I still had any / wanted to make more.
I've always said no because of the money I lost and because of the time it takes to design / fabricate this type of board.
However, the last couple of months, I found some time and played a bit with the files and designed 2 new boards, one for all NA's (1.6 / 1.8) and a 2nd one for all NB's (99-00 and 01-05).

Are there still people interested in buying this board?
Keep in mind that I'm doing this as a favor to the forum members and because I have to order them per 5 pieces, I need exactly 5 buyers for one type or no boards will be made.
I have a couple of Tyco connectors left, so I can provide these as well.
If you need parts, I have those too, but all you really need is the 2 pullup resistors for cam and crank.
The hardware alternator circuit for the NB is optional for those (like me) who don't trust software alternator control (it once overvolted my MS and blew some fuses).
This is what the old 90-93 / 99-00 board looked like.

EDIT: have a couple of boards left, contact me through PM
Last edited by WestfieldMX5; Feb 4, 2017 at 09:29 AM.
Sure, I have enough parts left from the previous boards.
New boards would look like this:
They have a spot for a bluetooth module so you don't need the usb cable to tune

New boards would look like this:
They have a spot for a bluetooth module so you don't need the usb cable to tune


Last edited by WestfieldMX5; Dec 2, 2015 at 12:33 PM.
youd jump the correct output wire you'd be using -- PWM2 for example -- to any spare pin you want. You can use the entire 16-pin connector of the 90-97 section for extra input/outputs. Or run it to the charchol purge wire or something.
Like Scott said, every spare output is available as is every free pin of the Tyco connector. You can see them just above the yellow connector in the top picture.
So yes, you can do this as it would be identical (in operation) to a generic MS3 Pro.
So yes, you can do this as it would be identical (in operation) to a generic MS3 Pro.
Ok. Sounds good. I am in for one of the 90-93 / 95-97 boards + parts.
Joined: Apr 2014
Posts: 18,643
Total Cats: 1,870
From: Beaverton, USA
Joined: Apr 2014
Posts: 18,643
Total Cats: 1,870
From: Beaverton, USA
Eh. Ive got a working ms3 and am going to use the maxim chip that the pro uses for Crank and cam inputs anyways.
Last edited by aidandj; Dec 11, 2015 at 02:51 PM.
So, just because I got all excited for a second thinking this used MS3 daughterboard.
This don't, right? It uses something four times the price, for extra filtering? What else does it do that the regular one doesn't? I'm confused.
This don't, right? It uses something four times the price, for extra filtering? What else does it do that the regular one doesn't? I'm confused.
Joined: Apr 2014
Posts: 18,643
Total Cats: 1,870
From: Beaverton, USA
Its just better designed circuits all around. It does the MS3+3x in one board. Its what the MSPNPPro is based on. And its more than just the daughterboard.
Joined: Apr 2014
Posts: 18,643
Total Cats: 1,870
From: Beaverton, USA







