Chiburbian's 01' Lots of potential, no follow-through build
Thread Starter
Joined: Feb 2008
Posts: 2,331
Total Cats: 204
From: Loganville, GA
Small update - I actually spent some time working on the car the past two days.
I am removing the flyback diodes from the VVT and Idle valve because evidently the DIYpnpPro I am installing does not require them. In reversing the mods I discovered that the solder splices on the VVT mod had broken. This could certainly have something to do with why my VVT has been so flakey at low RPMs and when then car was hot. I look forward to seeing how it works when it's all up and running again. I guess this means I am solidly on "team crimp" now.
My 02 sensor plugs should be arriving tomorrow (to fill the holes from my factory narrowbands). Once they holes are plugged and I install a better ground wire for my wideband I should be pretty close to first start of the year.
I am removing the flyback diodes from the VVT and Idle valve because evidently the DIYpnpPro I am installing does not require them. In reversing the mods I discovered that the solder splices on the VVT mod had broken. This could certainly have something to do with why my VVT has been so flakey at low RPMs and when then car was hot. I look forward to seeing how it works when it's all up and running again. I guess this means I am solidly on "team crimp" now.
My 02 sensor plugs should be arriving tomorrow (to fill the holes from my factory narrowbands). Once they holes are plugged and I install a better ground wire for my wideband I should be pretty close to first start of the year.
Thread Starter
Joined: Feb 2008
Posts: 2,331
Total Cats: 204
From: Loganville, GA
Some progress. I started on converting over to Canbus 02 sensor. I still have to create the part of the pigtail that brings power into the Canbus chain. Eventually there will be three additional Canbus devices and I will be able to just unplug the chain I made and plug the three devices in between. I'll take more pictures when I have more to show.




Thread Starter
Joined: Feb 2008
Posts: 2,331
Total Cats: 204
From: Loganville, GA
Just a side complaint... The MSpnpPro that I bought doesn't support VCTS or my charcoal cannister purge natively. I realize that VCTS and purge aren't things that necessarily impact performance but having the ability to use those outputs (for VICS for example) would have been a big bonus. Now if I want to retain my cannister purge functionality I have to run wires unnecessarily.
Bah!
Bah!
Thread Starter
Joined: Feb 2008
Posts: 2,331
Total Cats: 204
From: Loganville, GA
I will take some picture tonight to show, but I am so happy with how it turned out I have to say something.
This past weekend I ran six wires from just forward of the shifter to the floorpan of the trunk. I have one 14ga dedicated ground to battery and one dedicated 14ga power line, and four "signal" wires. Two of those wires are for my antenna (CB radio) deactivation switch. The two others are spare 18ga wires in case I need them in the future. The forward end is a 1x6 weatherpack connector. The two wires going to the battery have a two position quick disconnect that can also be used for my winter trickle charger. My only regret is that I forgot to include provisions for an upgraded fuel pump power source. I will have to fix that in the near future. What gauge of wire should I use for that portion of the wiring?
All of it is done with the same wire braiding that is pictured above but in different sizes. It looks fantastic and slick as hell.
This past weekend I ran six wires from just forward of the shifter to the floorpan of the trunk. I have one 14ga dedicated ground to battery and one dedicated 14ga power line, and four "signal" wires. Two of those wires are for my antenna (CB radio) deactivation switch. The two others are spare 18ga wires in case I need them in the future. The forward end is a 1x6 weatherpack connector. The two wires going to the battery have a two position quick disconnect that can also be used for my winter trickle charger. My only regret is that I forgot to include provisions for an upgraded fuel pump power source. I will have to fix that in the near future. What gauge of wire should I use for that portion of the wiring?
All of it is done with the same wire braiding that is pictured above but in different sizes. It looks fantastic and slick as hell.
Thread Starter
Joined: Feb 2008
Posts: 2,331
Total Cats: 204
From: Loganville, GA
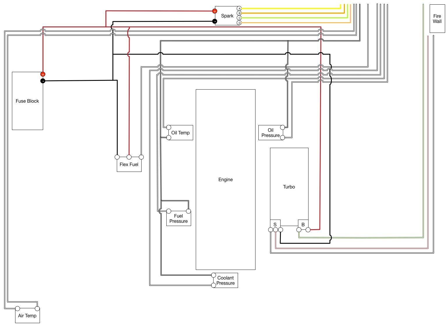
I'm putting together a draft sensor harness that should control accept all of the sensors I plan on adding over time. Can you guys take a look at it and tell me if it looks about right?
Red/white is +5v
Red/red is 12v
Back/white is sensor signal
Green/white is boost signal
Black = ground
Black/Grey = sensor ground
Yellow/etc is sequential spark.
S = Turbo Speed Sensor
B = Boost solenoid

Red/white is +5v
Red/red is 12v
Back/white is sensor signal
Green/white is boost signal
Black = ground
Black/Grey = sensor ground
Yellow/etc is sequential spark.
S = Turbo Speed Sensor
B = Boost solenoid

Thread Starter
Joined: Feb 2008
Posts: 2,331
Total Cats: 204
From: Loganville, GA
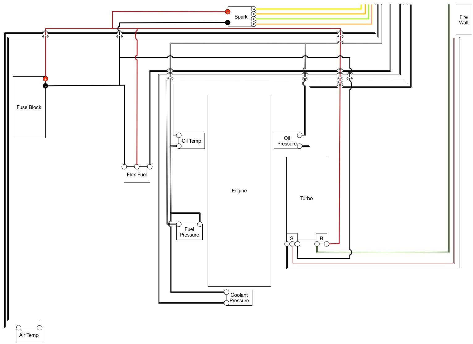
Final "draft" version:
Red/white is +5v
Red/red is 12v
Back/white is sensor signal
Green/white is boost signal
Black = ground
Black/Grey = sensor ground
Yellow/etc is sequential spark.
S = Turbo Speed Sensor
B = Boost solenoid
Ovals are weatherpack connectors
Green clouds are future installs.
Red/white is +5v
Red/red is 12v
Back/white is sensor signal
Green/white is boost signal
Black = ground
Black/Grey = sensor ground
Yellow/etc is sequential spark.
S = Turbo Speed Sensor
B = Boost solenoid
Ovals are weatherpack connectors
Green clouds are future installs.
Thread Starter
Joined: Feb 2008
Posts: 2,331
Total Cats: 204
From: Loganville, GA
Thread Starter
Joined: Feb 2008
Posts: 2,331
Total Cats: 204
From: Loganville, GA
Additional info:
Light blue wire is 0-5v signal
Purple/white wire is digital signal
In regards to flex fuel and spark - what fuse should I pull those from in the fuse box? Or, should I draw directly off of the positive terminal and add my own in-line fuse? What amperage for spark and flex fuel combined?
Light blue wire is 0-5v signal
Purple/white wire is digital signal
In regards to flex fuel and spark - what fuse should I pull those from in the fuse box? Or, should I draw directly off of the positive terminal and add my own in-line fuse? What amperage for spark and flex fuel combined?
Thread Starter
Joined: Feb 2008
Posts: 2,331
Total Cats: 204
From: Loganville, GA
Just thinking out loud because it's a good place to document it...
My coolant reservoir tank is dry.
I don't know why. It shouldn't be dry as I have not run the car in months. At normal atmospheric temperatures of 50-90°f would a leak in my cooling system be enough to draw coolant from my overflow tank? Or, is my reservoir tank and attached lines the likely problem? The reason I ask is that my car had been leaking/burning coolant when it was running. I found some coolant leaks in the rubber lines that provide coolant to the turbo and my idle valve. I tightened them down and it seems ok, but I should probably replace them as they have been exposed to a bit of engine oil in the past.
I haven't touched the actual wiring yet by the way, and it looks like it's unlikely for me to do anything until maybe Sunday.
My coolant reservoir tank is dry.
I don't know why. It shouldn't be dry as I have not run the car in months. At normal atmospheric temperatures of 50-90°f would a leak in my cooling system be enough to draw coolant from my overflow tank? Or, is my reservoir tank and attached lines the likely problem? The reason I ask is that my car had been leaking/burning coolant when it was running. I found some coolant leaks in the rubber lines that provide coolant to the turbo and my idle valve. I tightened them down and it seems ok, but I should probably replace them as they have been exposed to a bit of engine oil in the past.
I haven't touched the actual wiring yet by the way, and it looks like it's unlikely for me to do anything until maybe Sunday.
Just thinking out loud because it's a good place to document it...
My coolant reservoir tank is dry.
I don't know why. It shouldn't be dry as I have not run the car in months. At normal atmospheric temperatures of 50-90°f would a leak in my cooling system be enough to draw coolant from my overflow tank? Or, is my reservoir tank and attached lines the likely problem? The reason I ask is that my car had been leaking/burning coolant when it was running. I found some coolant leaks in the rubber lines that provide coolant to the turbo and my idle valve. I tightened them down and it seems ok, but I should probably replace them as they have been exposed to a bit of engine oil in the past.
I haven't touched the actual wiring yet by the way, and it looks like it's unlikely for me to do anything until maybe Sunday.
My coolant reservoir tank is dry.
I don't know why. It shouldn't be dry as I have not run the car in months. At normal atmospheric temperatures of 50-90°f would a leak in my cooling system be enough to draw coolant from my overflow tank? Or, is my reservoir tank and attached lines the likely problem? The reason I ask is that my car had been leaking/burning coolant when it was running. I found some coolant leaks in the rubber lines that provide coolant to the turbo and my idle valve. I tightened them down and it seems ok, but I should probably replace them as they have been exposed to a bit of engine oil in the past.
I haven't touched the actual wiring yet by the way, and it looks like it's unlikely for me to do anything until maybe Sunday.
Thread Starter
Joined: Feb 2008
Posts: 2,331
Total Cats: 204
From: Loganville, GA
Thanks. I'll refill it tonight and watch it a little more closely. You back doing Miata stuff again? What brings you to MT.net?
Thread Starter
Joined: Feb 2008
Posts: 2,331
Total Cats: 204
From: Loganville, GA
HELP ME.
I bought a freshly rebuilt shortblock. 95 core getting a VVT head. Questions:
The thrust bearing for an 01 is different than a thrust washer from a 95. The 95 motor already has a thrust bearing installed. Is the thrust bearing something that is BLOCK specific or is it application specific? In other words, can I use the bearing that was already installed or do I have to swap?
The block I bought has reused main bolts. Is this ok? Are main bolts a wear item? How strong are main bolts? I have ARP main studs that I bought to use in my 04 block but it is my understanding that if I use studs I have to have it line bored (and have to tear it back apart).
VVT oil source. Is there a spot on the 95 block in the same place as an NB block that I can pull a supply from for my VVT, or will I have to find a source somewhere else on the block?
I have a VVT Boundary Oil Pump that I will swap in. Aside from that, is there anything else I need to do/know?
What bolts can I reuse and what should be replaced? (water pump, oil pump, etc).
Thanks!
I bought a freshly rebuilt shortblock. 95 core getting a VVT head. Questions:
The thrust bearing for an 01 is different than a thrust washer from a 95. The 95 motor already has a thrust bearing installed. Is the thrust bearing something that is BLOCK specific or is it application specific? In other words, can I use the bearing that was already installed or do I have to swap?
The block I bought has reused main bolts. Is this ok? Are main bolts a wear item? How strong are main bolts? I have ARP main studs that I bought to use in my 04 block but it is my understanding that if I use studs I have to have it line bored (and have to tear it back apart).
VVT oil source. Is there a spot on the 95 block in the same place as an NB block that I can pull a supply from for my VVT, or will I have to find a source somewhere else on the block?
I have a VVT Boundary Oil Pump that I will swap in. Aside from that, is there anything else I need to do/know?
What bolts can I reuse and what should be replaced? (water pump, oil pump, etc).
Thanks!
-motor/crank specific depending on what the crank needs.
-yup, should work for most goals and street use
-should bolt right up to the oil pressure sender just like vvt block
-nope. should bolt in.
-all bolts mentioned above can be reused.
-yup, should work for most goals and street use
-should bolt right up to the oil pressure sender just like vvt block
-nope. should bolt in.
-all bolts mentioned above can be reused.
Thread Starter
Joined: Feb 2008
Posts: 2,331
Total Cats: 204
From: Loganville, GA
Oil isn't sourced from oil pressure sender in VVT block... It's sourced from back of block above the transmission/bellhousing mount. (Unless I am mistaken?)
Vlad - Did I mention I have a 6758 in a box?
That's why I am afraid for my main bolts.
Btw, I haven't posted much about this, but I have a VVT being ported as we speak. +1mm valves, inconnel exhaust valves, weak double springs...
Vlad - Did I mention I have a 6758 in a box?

That's why I am afraid for my main bolts.
Btw, I haven't posted much about this, but I have a VVT being ported as we speak. +1mm valves, inconnel exhaust valves, weak double springs...
Thread Starter
Joined: Feb 2008
Posts: 2,331
Total Cats: 204
From: Loganville, GA
I will have to see how much it's going to set me back to have those ARP studs installed then. :(
Does the 95 block ONLY have the oil pressure sender on the drivers side or does it have one on both sides for some reason?
Does the 95 block ONLY have the oil pressure sender on the drivers side or does it have one on both sides for some reason?






