MSv3.0 sub-circuit documentation
Thread Starter
Junior Member
iTrader: (7)
Joined: Mar 2012
Posts: 356
Total Cats: 31
From: Gilbert, Az
Hey guys,
I'm starting up my assembly of my MS3x, and have been trying to gather as much info as possible.
I understand that the base v3.0 board is only responsible for a few of the basics: +5v/+12v, fuel pump, air/coolant temp sensors, o2 sensor, tps/crank sensors (at least for NB1 applications).
What I was wondering is: Does documentation exist that details the assembly of the individual circuits responsible for these things? I've been looking at Westfield's website for additional guidance, but I understand some of the info is a bit out of date (for example, it has a list of diodes to install which based on this thread aren't necessary: https://www.miataturbo.net/megasquir...-wiring-85654/ ).
I think it'd be most clear for me (and maybe others) to be able to build each individual sub-circuit in a "Step 1: Build TPS circuit which consists of parts X, Y, Z" manner.
Right now most write-ups, while helpful, simply have a list of instructions such as "Install all parts of type A, install all parts of type B, etc" which is probably easiest for speed of assembly, but difficult for actual understanding.
I've read the official doc at: http://www.msextra.com/doc/pdf/MS3XV30_Hardware-1.4.pdf many times now, it does have Appendix C, which is helpful, but of course not Miata specific (it suggests assembling the entire v3.0 board, which is un-necessary for our uses). I thought awhile back I had seen something similar to what I'm looking for (how to assemble just the power circuit for instance), but if it actually exists I can't seem to locate it.
Maybe my thinking is flawed somehow in how the v3.0 board works, if so please set me straight!
I'm starting up my assembly of my MS3x, and have been trying to gather as much info as possible.
I understand that the base v3.0 board is only responsible for a few of the basics: +5v/+12v, fuel pump, air/coolant temp sensors, o2 sensor, tps/crank sensors (at least for NB1 applications).
What I was wondering is: Does documentation exist that details the assembly of the individual circuits responsible for these things? I've been looking at Westfield's website for additional guidance, but I understand some of the info is a bit out of date (for example, it has a list of diodes to install which based on this thread aren't necessary: https://www.miataturbo.net/megasquir...-wiring-85654/ ).
I think it'd be most clear for me (and maybe others) to be able to build each individual sub-circuit in a "Step 1: Build TPS circuit which consists of parts X, Y, Z" manner.
Right now most write-ups, while helpful, simply have a list of instructions such as "Install all parts of type A, install all parts of type B, etc" which is probably easiest for speed of assembly, but difficult for actual understanding.
I've read the official doc at: http://www.msextra.com/doc/pdf/MS3XV30_Hardware-1.4.pdf many times now, it does have Appendix C, which is helpful, but of course not Miata specific (it suggests assembling the entire v3.0 board, which is un-necessary for our uses). I thought awhile back I had seen something similar to what I'm looking for (how to assemble just the power circuit for instance), but if it actually exists I can't seem to locate it.
Maybe my thinking is flawed somehow in how the v3.0 board works, if so please set me straight!
V3 Main Board
I'm not sure if the MS3 V3.0 board is exactly the same as the MS2 V3.0 board, but here's schematics.
Really just follow the Westfield guide, then perform the voltage checks in the Hardware manual. I don't see any reason to assemble each circuit at a time.
I'm not sure if the MS3 V3.0 board is exactly the same as the MS2 V3.0 board, but here's schematics.
Really just follow the Westfield guide, then perform the voltage checks in the Hardware manual. I don't see any reason to assemble each circuit at a time.
Not clear what exactly you're looking for.
Every circuit you need is already pre-populated on the mainboard or Expander board.
if you're building circuits in your MS3x, you're doing it wrong.
In going to quote myself from the linked thread above:
That's the only mods you need to make other than populating the mainboard.
Every circuit you need is already pre-populated on the mainboard or Expander board.
if you're building circuits in your MS3x, you're doing it wrong.
In going to quote myself from the linked thread above:
a ms3x unit needs (3-4) modifications in order to make it run any 90-05 miata.
1. The (2) VR input jumpers (TACHSELECT to VRIN & VROUT to TSEL) and the 5v pull-up using a 1K from r13 to r45.
2. 12v Pull-up from s12c to JS9
3. Flyback modification wire to s12 to D1 (c) on the Expander Board.
4. *OPTIONAL* 5v Pull-up using a 1K to VVT for NB alternator.
1. The (2) VR input jumpers (TACHSELECT to VRIN & VROUT to TSEL) and the 5v pull-up using a 1K from r13 to r45.
2. 12v Pull-up from s12c to JS9
3. Flyback modification wire to s12 to D1 (c) on the Expander Board.
4. *OPTIONAL* 5v Pull-up using a 1K to VVT for NB alternator.
Joined: Apr 2014
Posts: 18,643
Total Cats: 1,870
From: Beaverton, USA
The schematics of the v3 mainboard are all available and somewhat easy to read.
Find component listed in the westfield guide, look in schematic for which circuit it is part of.
All the ms3x schematics were scanned by a potato. And borderline unusable.
Find component listed in the westfield guide, look in schematic for which circuit it is part of.
All the ms3x schematics were scanned by a potato. And borderline unusable.
Thread Starter
Junior Member
iTrader: (7)
Joined: Mar 2012
Posts: 356
Total Cats: 31
From: Gilbert, Az
Thanks guys,
I guess to say more clearly what I was wondering:
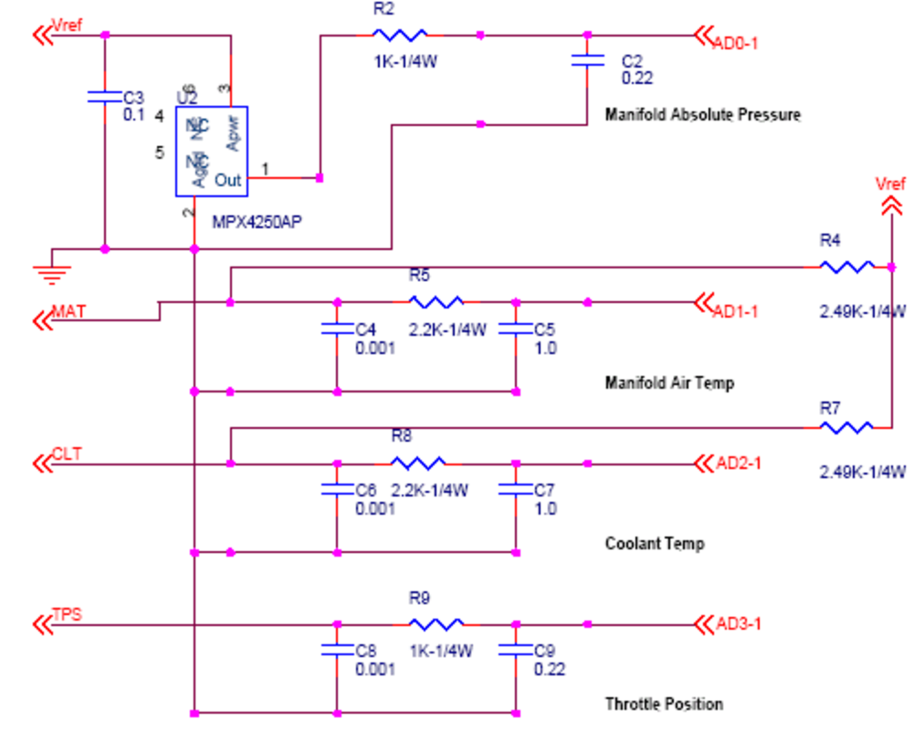
Input 20 (on the attached file) handles the AIT input.
Is there documentation that shows the sub-circuit (with components) that handles the input for pin 20 (or any of the other ones)?
What's driving me to wonder, is it'd be interesting to see the circuits with/without the diodes listed on the Westfield guide. It's mostly for my own understanding of things, than for the actual assembly (which I understand is possible to just follow the provided manual, if you don't mind having all the extra un-used components on the board) other than the handful of mods listed by Brain in the previous post.
I guess to say more clearly what I was wondering:
Input 20 (on the attached file) handles the AIT input.
Is there documentation that shows the sub-circuit (with components) that handles the input for pin 20 (or any of the other ones)?
What's driving me to wonder, is it'd be interesting to see the circuits with/without the diodes listed on the Westfield guide. It's mostly for my own understanding of things, than for the actual assembly (which I understand is possible to just follow the provided manual, if you don't mind having all the extra un-used components on the board) other than the handful of mods listed by Brain in the previous post.
Joined: Apr 2014
Posts: 18,643
Total Cats: 1,870
From: Beaverton, USA
Yes. The schematics. As mentioned earlier
MS3baseV30_Hardware-1.4 page 176
AIT is on the second page
MS3baseV30_Hardware-1.4-178.html
MS3baseV30_Hardware-1.4 page 176
AIT is on the second page
MS3baseV30_Hardware-1.4-178.html
Thread Starter
Junior Member
iTrader: (7)
Joined: Mar 2012
Posts: 356
Total Cats: 31
From: Gilbert, Az
Okay, I think I'm following. So for the AIT, if I'm reading it correctly here, there's R4, R5, C4, C5, and it feeds into AD1-1?
If that's correct, then it looks like I just didn't do a good enough job reading through the docs.
If that's correct, then it looks like I just didn't do a good enough job reading through the docs.
What's driving me to wonder, is it'd be interesting to see the circuits with/without the diodes listed on the Westfield guide. It's mostly for my own understanding of things, than for the actual assembly (which I understand is possible to just follow the provided manual, if you don't mind having all the extra un-used components on the board) other than the handful of mods listed by Brain in the previous post.
He had you add them because the on-board flyback for all PWM driven components via the expander board, because they were flawed. So Frank was adding in a diode back to 12v on each component, you do not need to do this and just add 12v to all the diodes on the expander board through (1) single wire.
a ms3x unit needs (3-4) modifications in order to make it run any 90-05 miata.
1. The (2) VR input jumpers (TACHSELECT to VRIN & VROUT to TSEL) and the 5v pull-up using a 1K from r13 to r45.
2. 12v Pull-up from s12c to JS9
3. Flyback modification wire to s12 to D1 (c) on the Expander Board.
4. *OPTIONAL* 5v Pull-up using a 1K to VVT for NB alternator..
1. The (2) VR input jumpers (TACHSELECT to VRIN & VROUT to TSEL) and the 5v pull-up using a 1K from r13 to r45.
2. 12v Pull-up from s12c to JS9
3. Flyback modification wire to s12 to D1 (c) on the Expander Board.
4. *OPTIONAL* 5v Pull-up using a 1K to VVT for NB alternator..
Should you have taken to time to actually read my instructions, you would have noticed that they have been updated a while back. Like to be spoon fed?
Yes, The main thing you have to watch for are the two banks of PWM out frequencies. IIRC -- it's been a while -- VVT and Idle are on the same bank, so I never use VVT out for controlling VVT, but use one of the Nitrous Outs, so I can select the more appropriate Hz for it, as well as one for the idle valve.
From my instructions:
"In case you’re wondering why I’m not using VVT but Nitrous2 to control VVT, this is because there’s only two different concurrent frequencies allowed across all PWM outputs. The outputs are grouped like this:
Group A -------------------------- Group B
PP0 – Inj 1 (mainboard) ----- PP2 – Idle
PP1 – Inj 2 (mainboard) ----- PP3 – Boost
PP4 – Nitrous 1 ---------------- PP6 – VVT
PP5 – Nitrous 2 ---------------- PP7 – FIDLE (mainboard)
What this sharing means is that Idle and VVT must use the same frequency. By moving VVT to an output of group A, this allows for a different frequency."
"In case you’re wondering why I’m not using VVT but Nitrous2 to control VVT, this is because there’s only two different concurrent frequencies allowed across all PWM outputs. The outputs are grouped like this:
Group A -------------------------- Group B
PP0 – Inj 1 (mainboard) ----- PP2 – Idle
PP1 – Inj 2 (mainboard) ----- PP3 – Boost
PP4 – Nitrous 1 ---------------- PP6 – VVT
PP5 – Nitrous 2 ---------------- PP7 – FIDLE (mainboard)
What this sharing means is that Idle and VVT must use the same frequency. By moving VVT to an output of group A, this allows for a different frequency."
Last edited by WestfieldMX5; Jul 20, 2016 at 10:36 AM. Reason: layout
From my instructions:
"In case you’re wondering why I’m not using VVT but Nitrous2 to control VVT, this is because there’s only two different concurrent frequencies allowed across all PWM outputs. The outputs are grouped like this:
Group A -------------------------- Group B
PP0 – Inj 1 (mainboard) ----- PP2 – Idle
PP1 – Inj 2 (mainboard) ----- PP3 – Boost
PP4 – Nitrous 1 ---------------- PP6 – VVT
PP5 – Nitrous 2 ---------------- PP7 – FIDLE (mainboard)
What this sharing means is that Idle and VVT must use the same frequency. By moving VVT to an output of group A, this allows for a different frequency."
"In case you’re wondering why I’m not using VVT but Nitrous2 to control VVT, this is because there’s only two different concurrent frequencies allowed across all PWM outputs. The outputs are grouped like this:
Group A -------------------------- Group B
PP0 – Inj 1 (mainboard) ----- PP2 – Idle
PP1 – Inj 2 (mainboard) ----- PP3 – Boost
PP4 – Nitrous 1 ---------------- PP6 – VVT
PP5 – Nitrous 2 ---------------- PP7 – FIDLE (mainboard)
What this sharing means is that Idle and VVT must use the same frequency. By moving VVT to an output of group A, this allows for a different frequency."
No problems using this combo:
Idle on Idle
VVT on Nitrous (1 or 2) out
Alternator on VVT
Boost on Boost
I dont try to deviate much from that so all the random maps out there are somewhat standardized.
Idle on Idle
VVT on Nitrous (1 or 2) out
Alternator on VVT
Boost on Boost
I dont try to deviate much from that so all the random maps out there are somewhat standardized.
Thread
Thread Starter
Forum
Replies
Last Post
customfab87
Miata parts for sale/trade
1
Jul 22, 2016 12:43 PM
miataa
DIY Turbo Discussion
7
Jul 1, 2016 09:37 AM








