Notices
MEGAsquirt A place to collectively sort out this megasquirt gizmo

vvt tuner wiring help!

Thread Tools
 
Search this Thread
 
Old Apr 21, 2013 | 09:14 AM
  #61  
Braineack's Avatar
Boost Czar
iTrader: (62)
 
Joined: May 2005
Posts: 80,564
Total Cats: 4,369
From: Chantilly, VA
Default

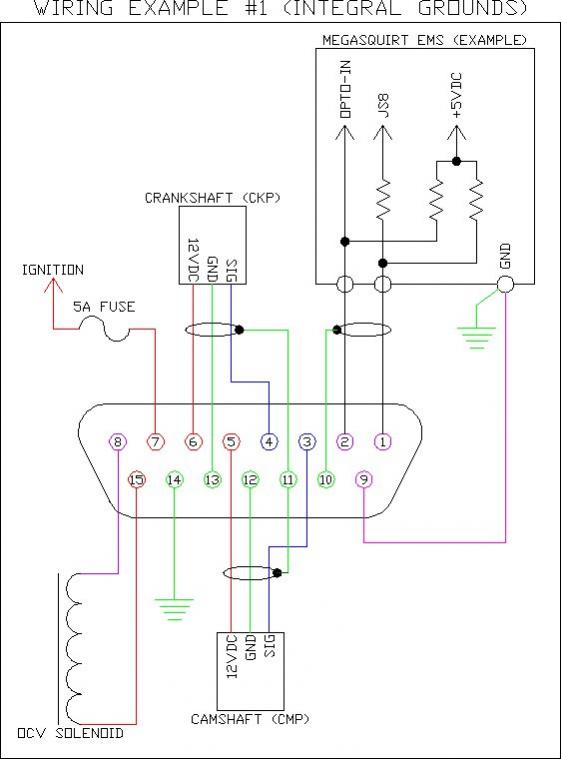
its just how i drew it. based on this:




you should be able simply splice/tap into all the wires but the ones going to pin 1-2-3-4; those wires need to be cut, feed into the vvtuner, then back out to the ecu plug via pins 1 and 2. Basically you're sending the cmp/ckp signals into the VVTuner first, then out to the MS.


I kinda drew it wrong as I was thinking 1 and 2 are the inputs, not the outputs.


omfg, and I also forgot pin 7 to W/R 4AF. I suck.


try this:

Attached Thumbnails vvt tuner wiring help!-wiring-intgnd.jpg   vvt tuner wiring help!-01-05-ecu-vvtunerv1.jpg  
Old Apr 21, 2013 | 09:31 AM
  #62  
gorillazfan1023's Avatar
Thread Starter
Senior Member
iTrader: (1)
 
Joined: May 2010
Posts: 581
Total Cats: 8
From: Harrisburg, Pa
Default

I will try that. I'm just confused as I'm pretty sure I already have it connected like that. which is what's making me crazy and why I think I must have damaged the unit.

I know all of the sensors are still good because I switch everything back and can drive the car just fine.

I measured voltages and stuff last night and everything seemed ok? I'm not entirely sure because I'm not entirely sure what everything should be getting.
Old Apr 21, 2013 | 11:53 AM
  #63  
gorillazfan1023's Avatar
Thread Starter
Senior Member
iTrader: (1)
 
Joined: May 2010
Posts: 581
Total Cats: 8
From: Harrisburg, Pa
Default

I'm about to give up. I'll wait for word from DIY tomorrow.Most likely I'm sending it back. At this point its not worth the hassle.
Old May 4, 2013 | 10:49 AM
  #64  
gorillazfan1023's Avatar
Thread Starter
Senior Member
iTrader: (1)
 
Joined: May 2010
Posts: 581
Total Cats: 8
From: Harrisburg, Pa
Default

So finally they told me to pull R2 and R3 and just run it parallel. It starts but won't run for more then a few seconds and like ****. I will start tuning and see what comes of it.

Edit: But first does this look normal?
Attached Files
File Type: csv
vvt.csv (10.6 KB, 134 views)
Old May 4, 2013 | 11:32 AM
  #65  
Reverant's Avatar
Elite Member
iTrader: (10)
 
Joined: Jun 2006
Posts: 6,021
Total Cats: 369
From: Athens, Greece
Default

Disconnect the VVT valve and see if it keeps running.
Old May 4, 2013 | 11:39 AM
  #66  
gorillazfan1023's Avatar
Thread Starter
Senior Member
iTrader: (1)
 
Joined: May 2010
Posts: 581
Total Cats: 8
From: Harrisburg, Pa
Default

Originally Posted by Reverant
Disconnect the VVT valve and see if it keeps running.
I did and it does. Way better then when it's attached. I noticed the vvt tuner software doesn't show anything for target cam advance or anything. Just rpm.
Old May 4, 2013 | 12:03 PM
  #67  
Reverant's Avatar
Elite Member
iTrader: (10)
 
Joined: Jun 2006
Posts: 6,021
Total Cats: 369
From: Athens, Greece
Default

Yeah, for some reason the VVTuner gets all crazy and commands full advance, which is why your engine stalls. I haven't been able to figure this out myself.
Old May 4, 2013 | 12:09 PM
  #68  
gorillazfan1023's Avatar
Thread Starter
Senior Member
iTrader: (1)
 
Joined: May 2010
Posts: 581
Total Cats: 8
From: Harrisburg, Pa
Default

Is there anything I can do? Or am I SOL?
Old May 4, 2013 | 12:21 PM
  #69  
Reverant's Avatar
Elite Member
iTrader: (10)
 
Joined: Jun 2006
Posts: 6,021
Total Cats: 369
From: Athens, Greece
Default

Sorry, but I can't say that I know what you need to do to fix it.
Old May 4, 2013 | 12:23 PM
  #70  
gorillazfan1023's Avatar
Thread Starter
Senior Member
iTrader: (1)
 
Joined: May 2010
Posts: 581
Total Cats: 8
From: Harrisburg, Pa
Default

Awesome. I'll email diy and wait till monday I guess. Real tired of this nonsense.
Old May 4, 2013 | 12:29 PM
  #71  
Braineack's Avatar
Boost Czar
iTrader: (62)
 
Joined: May 2005
Posts: 80,564
Total Cats: 4,369
From: Chantilly, VA
Default

Do these things even work?
Old May 4, 2013 | 12:31 PM
  #72  
gorillazfan1023's Avatar
Thread Starter
Senior Member
iTrader: (1)
 
Joined: May 2010
Posts: 581
Total Cats: 8
From: Harrisburg, Pa
Default

Originally Posted by Braineack
Do these things even work?
I'm starting to wonder that myself.
Old May 4, 2013 | 12:40 PM
  #73  
Braineack's Avatar
Boost Czar
iTrader: (62)
 
Joined: May 2005
Posts: 80,564
Total Cats: 4,369
From: Chantilly, VA
Default

cause you're not the first, second, or even third person I've read with this same issue.
Old May 4, 2013 | 05:44 PM
  #74  
gorillazfan1023's Avatar
Thread Starter
Senior Member
iTrader: (1)
 
Joined: May 2010
Posts: 581
Total Cats: 8
From: Harrisburg, Pa
Default

Yes it's getting quite annoying.
Old May 9, 2013 | 12:49 PM
  #75  
gorillazfan1023's Avatar
Thread Starter
Senior Member
iTrader: (1)
 
Joined: May 2010
Posts: 581
Total Cats: 8
From: Harrisburg, Pa
Default

Thought I'd share with everyone that I was able to get it working. I re-instated the resistors DIY told me to remove and moved the OPTO from the 12v to 5v. Fired right up and idled just like normal. I'll upload a video later but yeah I guess that's a major issue if you're sharing sensors you have to change the opto from 12v to 5v
Old May 9, 2013 | 12:53 PM
  #76  
Braineack's Avatar
Boost Czar
iTrader: (62)
 
Joined: May 2005
Posts: 80,564
Total Cats: 4,369
From: Chantilly, VA
Default

this is why i wanted that composite log we would have been able to see that the sensor was dropping out. and then i would have remembered this same fix from someone else over on m.net.
Old May 9, 2013 | 02:14 PM
  #77  
gorillazfan1023's Avatar
Thread Starter
Senior Member
iTrader: (1)
 
Joined: May 2010
Posts: 581
Total Cats: 8
From: Harrisburg, Pa
Default

Originally Posted by Braineack
this is why i wanted that composite log we would have been able to see that the sensor was dropping out. and then i would have remembered this same fix from someone else over on m.net.
I would have liked to help but it would not log as if it was getting no signal as all.
Old Jul 18, 2013 | 10:16 AM
  #78  
cpolly69's Avatar
Junior Member
iTrader: (2)
 
Joined: Jan 2011
Posts: 258
Total Cats: 4
From: Columbus Ohio
Default

Originally Posted by gorillazfan1023
Thought I'd share with everyone that I was able to get it working. I re-instated the resistors DIY told me to remove and moved the OPTO from the 12v to 5v. Fired right up and idled just like normal. I'll upload a video later but yeah I guess that's a major issue if you're sharing sensors you have to change the opto from 12v to 5v
hi
i'm in just about exactly the same situation as you except i didn't go to wiring the vvt box for power outside of megasquirt - my vvt box has been getting power and comm all along thru ms, just not running ocv like it's supposed to

anyhow
i'm about to try changing opt 0 from 12v to 5v

just one quick question if you're still out there
when it finally started up were you on the totally normal base map?
i mean the pid settings it starts with? and how about the output trigger type? inverted for nb or passthru for nb?

thanks
chris
Old Jul 18, 2013 | 10:27 AM
  #79  
gorillazfan1023's Avatar
Thread Starter
Senior Member
iTrader: (1)
 
Joined: May 2010
Posts: 581
Total Cats: 8
From: Harrisburg, Pa
Default

It idled totally normal. I drove around with autotune on for awhile to let the rest of the tune get adjusted.

Also its not opt 0 its literally opto, that's how I read it printed on the board anyway.

Its a fairly straight forward fix though, should be a column of resistors and (in my case anyway) opto was the only one with an end in the 12v column
Old Jul 18, 2013 | 10:36 AM
  #80  
cpolly69's Avatar
Junior Member
iTrader: (2)
 
Joined: Jan 2011
Posts: 258
Total Cats: 4
From: Columbus Ohio
Default

Originally Posted by gorillazfan1023
It idled totally normal. I drove around with autotune on for awhile to let the rest of the tune get adjusted.

Also its not opt 0 its literally opto, that's how I read it printed on the board anyway.

Its a fairly straight forward fix though, should be a column of resistors and (in my case anyway) opto was the only one with an end in the 12v column
thanks for the response
i''ve got the board out now and i'm looking right at the resistor
i'm still curious about those settings for your pid and output trigger type?
i'm most interested in the output trigger type
did you use passthru or inverted for nb?



All times are GMT -4. The time now is 08:31 AM.